医改专题
医药云端工作室
2026-04-11
2219
4月9日,国务院办公厅印发《关于加快建设分级诊疗体系的若干措施》的通知(国办发〔2026〕11号)。
分级诊疗的政策推行了至少10年有余,此次由国办发出,而且文件名是“加快建设”,可见对推行分级诊疗的急切态度,估计今年会有更多细化的措施一一落地。
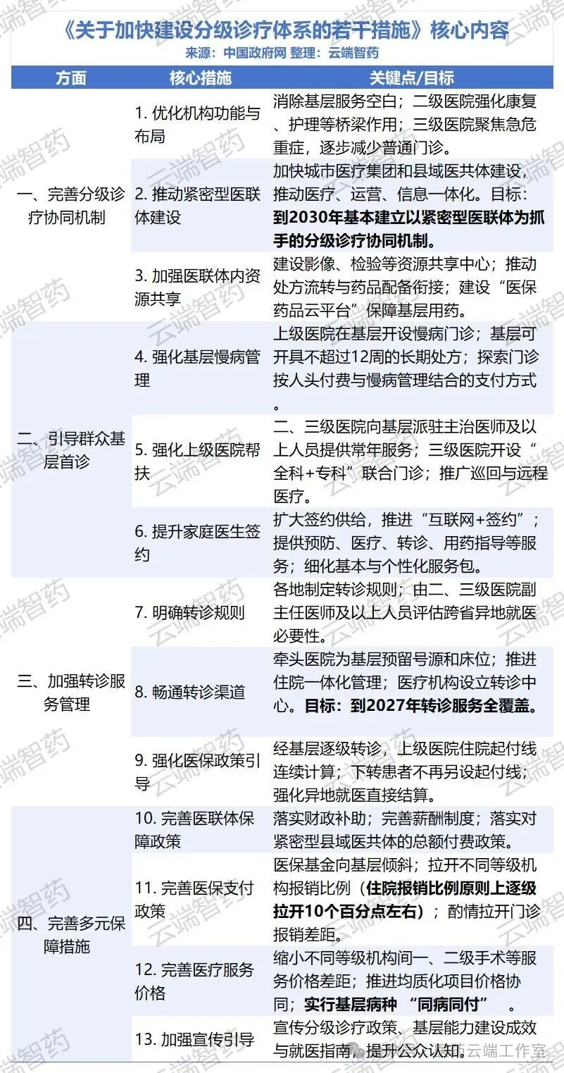
文末附上若干措施核心内容表格,文件全文可点击国办《关于加快建设分级诊疗体系的若干措施》来了!推动紧密型医联体提质扩面获取)

简单说,国家就是想用一套组合拳,把病人合理地“分流”,以后头疼脑热、高血压糖尿病这些常见病、慢性病,国家希望大伙儿首先想到的是家门口的社区卫生服务中心或者乡镇卫生院,而不是一窝蜂全往北京协和、上海瑞金这些顶尖医院挤。
这本就是分级诊疗的核心思想,但此次有哪些不同的措施呢?怎么做到呢?
文件里提了几个措施:
一是大力搞“紧密型医联体”,让大医院和基层医院真正绑成利益共同体,人、财、物、信息都打通;
二是让大医院的专家真的下沉到基层去坐诊带教;
三是用医保报销比例这个经济杠杆,明确拉开差距,在基层看病报销更多,去大医院看小病报销就少一截;
四是允许基层医生开长达12周的慢病长处方。这一套下来,目的就一个:把患者和常见的医疗服务,稳稳地留在基层。
那这对咱们药企意味着什么呢?
我觉得可以用三句话概括:市场重心必须下沉,竞争逻辑彻底重构,生存方式从“卖药”转向“提供解决方案”。
首先,最直观的就是“战场”转移。
文件要求三级医院逐步减少普通门诊,常见病、慢病患者将更多留在基层。
以前咱们的重兵布在哪里?大三甲医院,那是学术高地、销量标杆。但以后,高血压、糖尿病这些药的“主战场”会快速向成千上万的社区卫生服务中心和县医院转移。
更关键的是,文件里提到的“紧密型县域医共体”,县域市场成为战略要地,而“紧密型县域医共体”是建设重点,其内部的“药品配备衔接联动机制”和“处方流转”,意味着县域医共体很可能形成统一的药品采购和使用目录。
能否进入这个“县域基本用药目录”,将成为药企在广阔下沉市场生存的关键。
这也意味着,你进不了一个县的医共体目录,可能就丢掉了整个县域市场。以前是“攻下一座城(一家大三甲)”,以后得“经营一个市(一个医共体网络)”,这准入的玩法和难度完全不一样了。
其次,医保的指挥棒作用会空前强大。
文件里明确说要拉开不同级别医院的报销比例,还要在基层推行“按人头付费”、“总额付费”。住院报销比例在不同等级机构间拉开10个百分点,将强力引导患者留在基层。在基层报销比例更高的药品将更具吸引力。
此外,基层门诊探索“按人头付费”,县域医共体落实“总额付费”,并推进“同病同付”。
这些支付方式都强烈导向成本控制和疗效确切的药品。高性价比、能帮助医疗机构控制整体治疗成本的药物将成为支付方的首选。
这传递的信号再清楚不过:医保不为过度医疗和无效的高价买单。以后无论是医共体还是基层医生,在选药的时候,脑子里一定会绷紧一根弦——性价比。
你的药不光要有效,还得在帮助控制患者整体治疗成本、减少并发症、方便管理上有优势。纯粹靠营销驱动、价格虚高但临床价值不突出的产品,空间会被急剧压缩。
最后,咱们药企和医生、患者打交道的方式也得变。
以前在大医院,咱们的医学部可能天天围着顶尖专家转,讨论的是前沿进展。
但在基层,全科医生和家庭医生最需要的可能不是这个。他们需要的是实用的诊疗指南、清晰的转诊标准、好用的患者教育工具,以及怎么把慢病患者管理好的“一站式”方案。
所以,咱们的团队能力、推广内容、甚至组织架构,可能都得往“下沉”和“服务”方向转型。能不能帮基层医生提升诊疗和管理能力,会成为新的核心竞争力。
所以,我觉得咱们药企真的得动起来了,不能光看着。我有几个不成熟的想法,咱们可以一起琢磨琢磨:
第一,赶紧给自己家的产品做个“体检”,重新定位。
每个产品是更适合留在三甲医院打品牌、攻疑难重症,还是应该全力下沉到基层去当“主力军”?产品线策略得和国家构建的这个分级诊疗金字塔匹配起来。
药企的产品线规划需要与国家构建的分级诊疗体系相匹配。
明确产品的“分级定位”:
三级医院/牵头医院:聚焦真正的创新药、复杂疾病用药、疑难重症治疗药物。这里是品牌树立和学术高地的核心。
二级医院/县域医共体:适合疗效确切、性价比高、能满足大部分常见病和稳定期慢病治疗的药物,包括高质量的仿制药、剂型改良药物。
基层医疗卫生机构:核心是基本药物、目录内慢病常用药、使用方便的口服或长效制剂。安全性高、服用简便、易于管理的产品更具优势。
关注“防治结合”与“康复”领域:政策强调基层的慢性病防控、康复和医养结合。在疾病早期干预、康复辅助、中医药“治未病” 等领域有布局的产品将迎来政策利好。
第二,组建或强化一支能打“体系战”的准入团队。
以前搞医院准入的同事,以后得研究怎么和整个医共体的决策层沟通,怎么理解地方医保的复杂政策,甚至怎么准备药物经济学证据来证明自己产品的“综合价值”。
当然,这里说的“准入”是一个综合性的概念,包括商务、准入、销售,甚至医学和市场岗位的小伙伴,形成针对医共体特征的体系化能力。
“医共体/医疗集团”成为核心准入单元,药品准入不再仅仅是攻克一家家单体医院,而是需要面对以牵头医院为核心、覆盖众多基层机构的整体采购决策体系。
药企需要更高层面的策略去影响医共体的药品目录决策。
第三,市场团队得“接地气”。
除了大三甲的专家,基层全科医生、家庭医生、医共体内的药学服务人员的重要性急剧上升。他们需要更实用的疾病管理知识、患者教育工具和用药指导。
学术推广内容下沉,推广内容需从高深的医学前沿,转向更贴近基层实际的诊疗规范、患者识别、转诊指征和联合管理方案。药企需要成为基层医生提升服务能力的“伙伴”。
开发一批能让基层医生一看就懂、一学就会的培训材料,多想想怎么利用数字化的工具(比如线上学习平台、患者管理APP)来赋能他们,而不仅仅是传递产品信息。
第四,供应链和渠道要更“柔性”。
要确保药品能及时、稳定地配送到遍布全国的基层终端,甚至要能和那些“处方流转平台”对接上,方便患者取药。
基层医生可开具不超过12周的长期处方,这将极大提升患者用药依从性和用药稳定性。对于需要长期管理的慢病药物,这意味着一旦被处方,就能锁定更长的治疗周期,但同时也对药品的供应保障、患者管理和支付便利性提出了更高要求。
总之,这份文件系统构建了以紧密型医联体为核心载体,以慢病管理和基层首诊为突破口,以畅通转诊和医保支付为关键杠杆的分级诊疗建设框架,旨在到2030年基本建立有序的就医和诊疗新格局。
药企应当准确理解其中的含义,及早做好应对和相应的布局。

医改专题
中国卫生杂志
2026-05-28
606
医改专题
中国医药报
2026-05-27
623
医改专题
国家医保局
2026-05-27
559
热门资讯