EN
产业资讯 政策法规 研发追踪 医改专题
长三角地区生物医药产业政策研究
产业资讯 火石创造 2020-10-26 4388

    

目前,我国生物医药产业正形成以长三角地区、环渤海地区和粤港澳大湾区为核心,成渝经济圈等协同发展的四大产业集群,而长三角地区生物医药产业发展处于全国领先地位。其中,政策支持在长三角生物医药产业的集聚化、融合化与高质量创新发展中发挥了重要作用。本文通过对长三角生物医药产业跨区域协同创新政策研究,对上海、苏州、无锡、徐州、杭州、宁波、合肥等七大具有代表性的医药产业发展城市出台的产业促进政策进行分析,总结经验,以期为各地政府及产业投资者提供产业发展建议与决策参考。


一、

长三角一体化背景下,区域生物医药产业协同创新政策支撑体系逐渐强化


目前,长三角地区初步形成了在监管协同、临床资源合作、伦理互认、金融支撑等方面协同合作的政策创新。


监管协同方面,2019年10月,长三角三省一市联合发布《长江三角洲区域医疗器械注册人制度试点工作实施方案》,形成了跨区域监管协同在MAH制度方面的创新突破;2020年7月1日,上海市、江苏省、浙江省联合制定了《关于支持长三角生态绿色一体化发展示范区高质量发展的若干政策措施》,与《长三角生态绿色一体化发展示范区总体方案》共同构筑支撑一体化示范区发展的政策框架体系。提出在长三角区域内创新医药产业监管服务模式,优化生物医药全球协同研究用对照药品的进口流程,探索引入市场化保险机制,提高医药产业等领域的监管效能。允许示范区内医疗器械注册申请人委托长三角医疗器械生产企业生产产品。


临床资源合作方面,苏州市人民政府《关于加快推进苏州市生物医药产业高质量发展的若干措施》提出要整合利用长三角区域医疗卫生、科研院校、创新企业等资源,建立长三角(苏州)转化医学研究中心,统筹临床资源,提升研究和转化能力。


伦理互认方面,苏州市人民政府《关于加快推进苏州市生物医药产业高质量发展的若干措施》提出要加大与北京、上海、南京等地临床资源合作,推动建立长三角区域互认的伦理委员会审查机制,提高伦理审查的效率和质量。


金融支撑方面,上海市人民政府《促进上海市生物医药产业高质量发展行动方案(2018-2020年)》提出要按照长三角一体化总体部署要求,重点加强区域整体规划和协同创新体系建设,充分发挥长三角一体化产业基金的引导作用,支持长三角各产业园区之间协同联动,共同推动长三角尽快成为全球顶级的生物医药产业集聚区。


二、

长三角地区部分重点城市初步构建起较为明细的医药产业发展促进政策体系


长三角地区生物医药产业发展重点城市主要从鼓励研发服务、鼓励扶持重点平台建设、鼓励企业开展仿制药质量和疗效一致性评价工作、鼓励引入重大项目、鼓励人才引入及培育、鼓励金融体系的支撑等方面扶持产业发展。


(一)鼓励研发创新

 

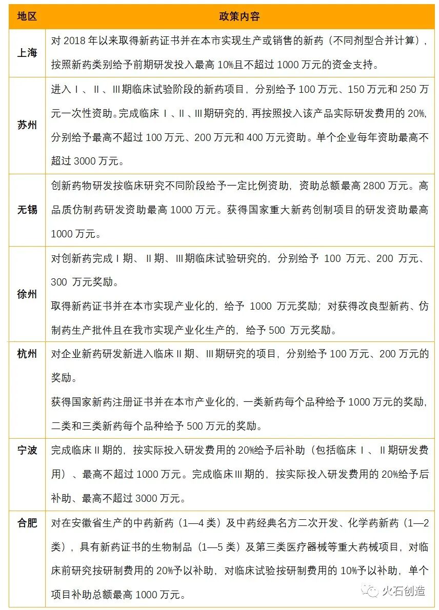
1.支持药品企业研发创新

一是对进入Ⅰ、Ⅱ、Ⅲ期临床试验阶段的新药项目,给予100-250万元的资金支持,其中,苏州的扶持力度最大,进入Ⅰ、Ⅱ、Ⅲ期临床试验阶段的新药项目,分别给予100万元、150万元和250万元一次性资助。


二是对完成Ⅰ、Ⅱ、Ⅲ期临床试验阶段的新药项目,给予1000-3000万元的研发费用补助支持。其中,宁波的扶持限额最高,对完成临床Ⅱ期的,按实际投入研发费用的20%给予后补助(包括临床Ⅰ、Ⅱ期研发费用)、最高不超过1000万元;完成临床Ⅲ期的,按实际投入研发费用的20%给予后补助、最高不超过3000万元;


三是对取得国家新药注册证书并在本市产业化的,给予1000万元的资金扶持,如上海、杭州、徐州等地对获得新药证书的企业给与1000万元资金补助。


表1-1 长三角地区部分重点城市鼓励研发创新政策明细

——药品研发创新

资料来源:火石创造根据公开资料整理

    

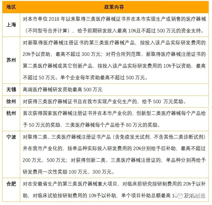
2. 支持医疗器械企业研发创新


对获批二三类医疗器械按10%-20%研发投入给予补贴,其中安徽省合肥市政策力度最大,对第三类医疗器械重大项目,对临床前研究按研制费用的20%予以补助,对临床试验按研制费用的10%予以补助,单个项目补助总额最高1000万元。


表1-2 长三角地区部分重点城市鼓励研发创新政策明细

——器械研发创新

资料来源:火石创造根据公开资料整理

   

3.鼓励企业开展仿制药质量和疗效一致性评价工作


对于企业通过一致性评价一般给予实际投入研发费用的20%、最高不超过500万元的资金扶持。其中,宁波扶持力度较大、覆盖范围广,对通过国家一致性评价的药品,按单品种实际投入研发费用的20%给予补助、最高不超过300万元,对在全国前三个通过仿制药一致性评价的,按实际投入研发费用的20%给予补助、最高不超过500万元。


表1-3 长三角地区部分重点城市鼓励研发创新政策明细

——一致性评价

资料来源:火石创造根据公开资料整理


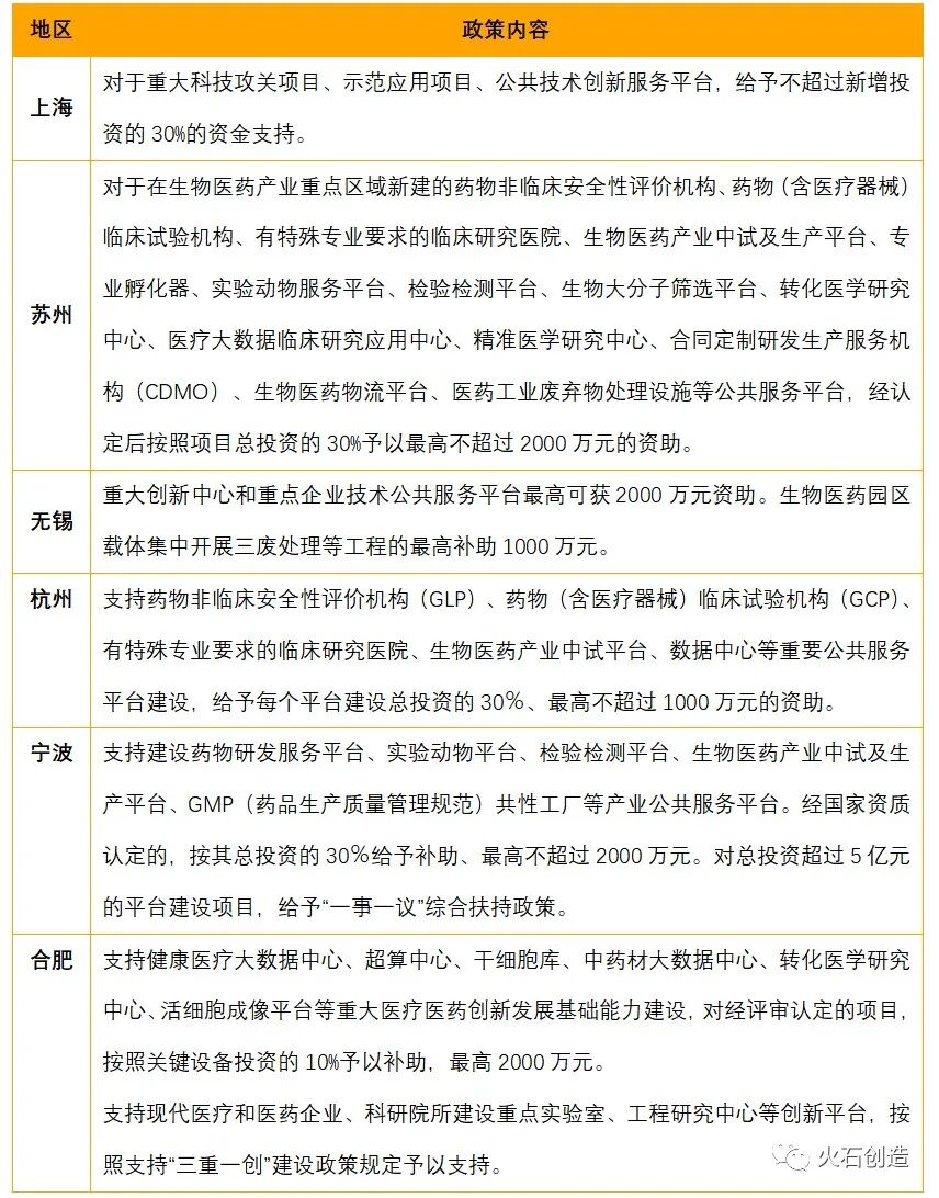
(二)鼓励扶持重点平台建设


主要是对药物非临床安全性评价机构、药物(含医疗器械)临床试验机构、有特殊专业要求的临床研究医院、生物医药产业中试及生产平台、专业孵化器、实验动物服务平台、生物医药物流平台、医药工业废弃物处理设施等重要公共服务平台建设,通过平台建设投资补贴及关键设备投资补助等方式,一般给予不超过投资总额30%的资金支持。苏州、无锡、宁波等地扶持力度最大,给予项目最高不超过2000万元的资助。合肥市对经评审认定的项目,按照关键设备投资的10%予以补助,最高2000万元。


表2 长三角地区部分重点城市鼓励服务平台建设政策明细

资料来源:火石创造根据公开资料整理

    

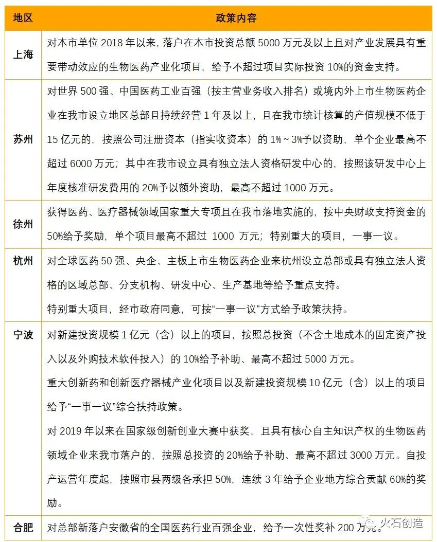
(三)鼓励引入重大项目


对产业重点发展领域,引入产业特别重大项目,引入世界500强、中国医药工业百强、上市公司等重点企业及国家重大专项,给与项目投资补贴,或者一事一议的政策。上海市重点鼓励投资总额5000万元及以上且对产业发展具有重要带动效应的生物医药产业化项目;宁波市对新建投资规模1亿元(含)以上的项目、重大创新药和创新医疗器械产业化项目及在国家级创新创业大赛中获奖项目给予不同的补贴力度。


表3 长三角地区部分重点城市鼓励引入重大项目政策明细

资料来源:火石创造根据公开资料整理

    

(四)鼓励人才引入及培育


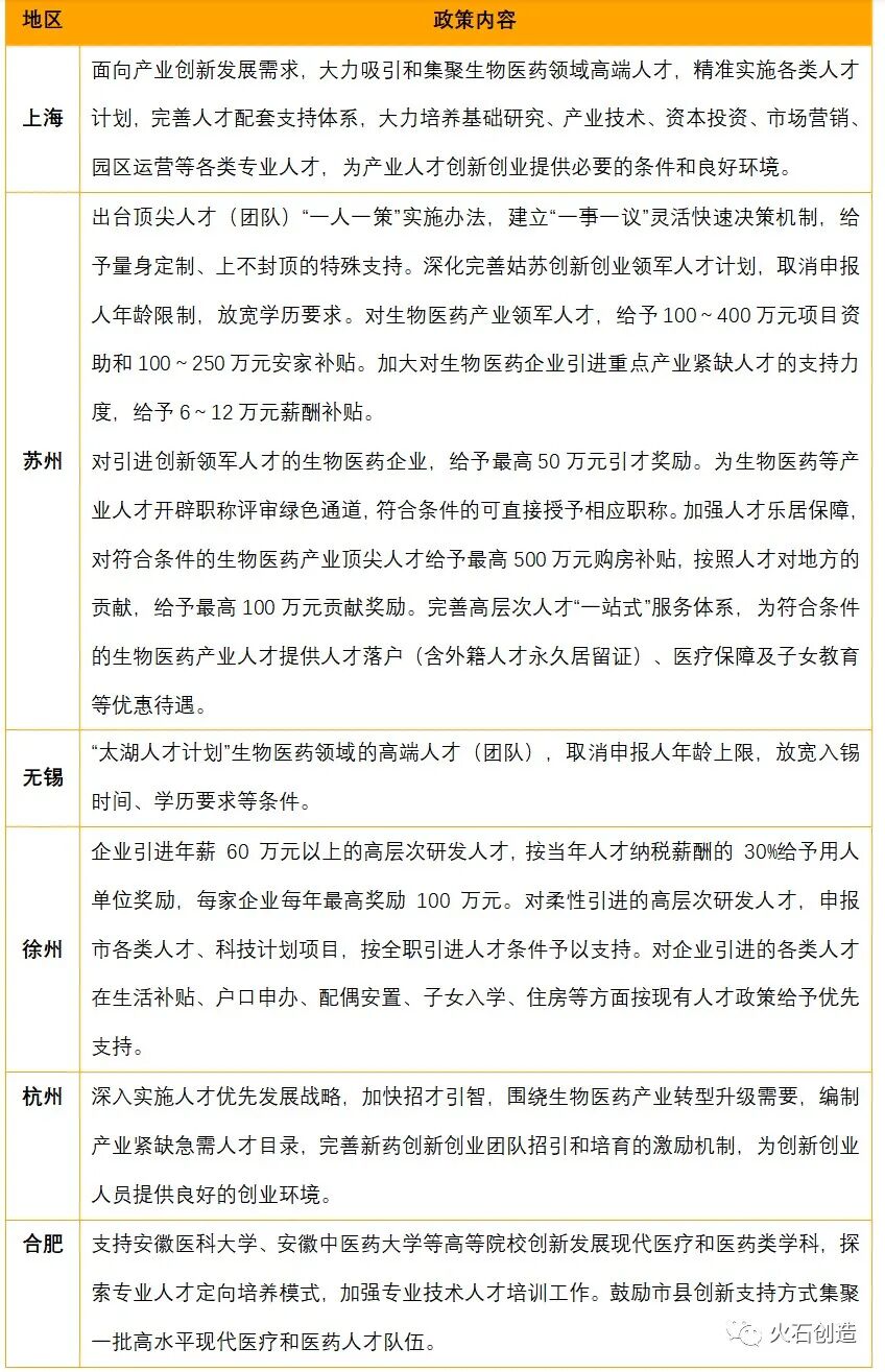
一是对于引进高端人才不仅提供分层次的货币补贴,还对人才安居、子女教育、户口申办、医疗保健等生活配套给予优惠。其中,苏州市人才引进政策较为完善,扶持力度大,对引入行业领军人才给予100-400万元项目资助和100-250万安家补贴,符合条件的生物医药产业顶尖人才给予最高500万元购房补贴。


二是实施人才优先发展及定向培养战略,杭州市围绕生物医药产业转型升级需要,编制产业紧缺急需人才目录,完善新药创新创业团队招引和培育的激励机制,为创新创业人员提供良好的创业环境;上海市大力培养基础研究、产业技术、资本投资、市场营销、园区运营等各类专业人才;安徽省支持高等院校创新发展现代医疗和医药类学科,探索专业人才定向培养模式,加强专业技术人才培训。


表4 长三角地区部分重点城市鼓励人才引进及培育政策明细

资料来源:火石创造根据公开资料整理

    

(五)鼓励金融体系的支撑


主要利用金融助力创新研发型企业发展,实现金融与产业集群的协同,构建多元产业发展基金,以市场化方式,助力创新型企业创业及上市,服务科技成果转化。


表5 长三角地区部分重点城市鼓励金融体系支撑政策明细

资料来源:火石创造根据公开资料整理

    

总的来说,在长三角集聚区层面,长三角生物医药产业发展已经形成在跨区域协同合作的政策创新;在城市层面,重点生物医药产业发展城市已初步形成较为明细的产业发展促进政策体系。面向未来,笔者认为在长三角一体化趋势下,要促进长三角地区生物医药产业高质量、融合化发展,各地区不仅要以本地产业发展需求为导向,对标世界一流生物集聚区发展模式,进一步深化产业发展促进政策体系,更需要打破行政壁垒,协同合作,重点围绕长三角生物医药产业一体化发展的顶层设计、跨区域间协同创新机制的建立、生物医药产业创新要素的跨区域流动、产业新基建的建设,长三角各生物医药产业重点园区的分工合作及产业联动等内容重点突破与创新政策。

您可能感兴趣
超额认购超6238倍,旺山旺水今日港股上市
超额认购超6238倍,旺山旺水今日港股上市
产业资讯 药时代 2025-11-07 101
千亿万金油资产,被大厂疯抢
千亿万金油资产,被大厂疯抢
产业资讯 瞪羚社 2025-11-07 93