EN
产业资讯 政策法规 研发追踪 医改专题
【重磅】国家卫健委公布2021年部门预算:综合公立医院预算下降70.12%
产业资讯 医改界 2021-03-31 6709

    3月25日,国家卫生健康委公布2021年部门预算,其中,收入预算为24121122.97万元,一般公共预算拨款收入占5.71%,事业收入占78.47%,事业单位经营收入占0.74%;支出预算为23159596.18万元,基本支出占83.98%。此次纳入预算编制范围的单位共有101家。


图片


值得注意的是,今年国家卫生健康委一般公共预算收入1377692.61万元,比去年执行数减少1249093.22万元。其中,综合公立医院预算减少728021.45万元,下降70.12%,主要原因是疫情防控等一次性支出不再安排和落实过紧日子要求,压减相关经费。


有关支出科目中,我们可以看到国家合理保障了公立医院综合改革、预算医院医疗服务能力提升、公共卫生服务能力提升、对外援助和部分常态化疫情防控等支出需求。



在今年的一般公共预算拨款卫生健康支出中,和综合公立医院一样,职业病防治医院、精神病医院、妇幼保健医院、儿童医院、其他专科医院的预算都比去年有着不同程度的减少,具体如下:


图片
图片
图片


疫情常态化防控下,公共卫生拨款有增有减。其中,疾病预防控制机构2021年预算数为40106.98万元,比2020年执行数增加11553.8万元,增长40.46%,这与“其他公共卫生支出(项)”科目的部分经费调整至该项目进行统筹安排和增加疾病预防控制机构工作经费有关。


因疫情防控等一次性支出不再安排,“重大公共卫生服务”和“突发公共卫生事件应急管理”经费分别下降32.97%、19%。


值得关注的是,为加强国家级公共卫生机构服务能力建设,提升公共卫生监测预警、风险评估、检验检测、应急处置和业务指导等能力,提升全民公共卫生意识和健康水平,保障人民群众身体健康与生命安全,保障我国社会经济持续稳定发展,设立“公共卫生服务能力提升”项目。


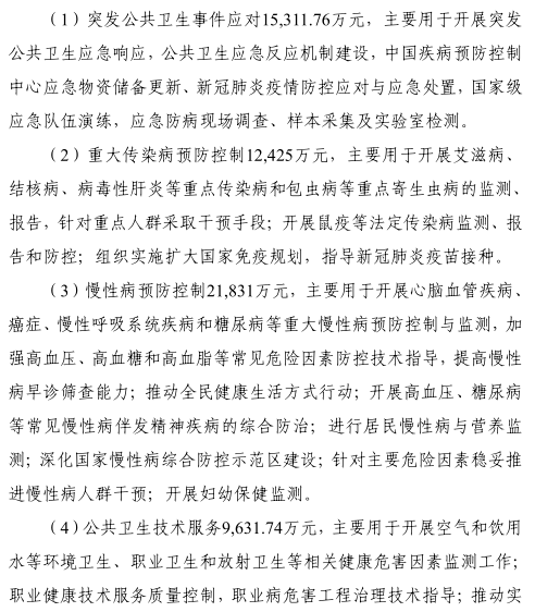
该项目2021年一般公共预算为88949.5万元,实施周期为2021-2023年,具体预算安排、绩效目标和指标如下:

图片
图片
图片


来源:国家卫健委

声明:本文著作权属原创者所有,不代表本微信公众号立场。如涉著作权事宜请联系删除。


您可能感兴趣
2.02亿美元!礼来押注下一代非病毒DNA递送平台
2.02亿美元!礼来押注下一代非病毒DNA递送平台
产业资讯 细胞基因治疗前沿 2026-05-25 21
武田反垄断败诉!被判赔8.85亿美元
武田反垄断败诉!被判赔8.85亿美元
产业资讯 一度医药 2026-05-25 423