EN
产业资讯 政策法规 研发追踪 医改专题
最新!第五轮国采,全国落地情况
产业资讯 赛柏蓝 2021-10-08 4630

第五批国采,全国落地在即

据赛柏蓝统计,截至目前,第五批国采6省已经落地,超60个大品种的新一轮市场分割开始。

此外,共23省已经明确五轮国采执行时间,不难看出,五轮国采全国落地在即。

赛柏蓝今日统计发现,新疆、天津、河南、西藏、河北、重庆6省已经执行第五批国采结果,其中河南、西藏、河北、重庆的执行时间均为10月1日。

除上述6省外,云南、广东、海南等17省也明确了第五轮国采的执行时间,其中湖南和上海暂未明确具体的执行日期。根据通知,上海预计10月下旬执行第五批国采中选结果。

据赛柏蓝统计,尚未给出第五轮国采执行时间的省份有——吉林、江苏、安徽、四川、青海、宁夏、内蒙古、北京。

根据此前国家医保局的官方消息,第五批国采在全国范围内的落地时间为10月,预计在11月之前,更多省份将会进入第五批国采的执行阶段。

另外,9月10日,上海阳光医药采购网发布《关于第六批国家组织药品集中采购(胰岛素专项)相关企业及产品清单的公示》,宣布第六批国采(胰岛素专项)启动。

随着第六批国采的发令枪响起,第五批国采的全国落地也将提速。

值得注意的是,随着第五批国采的落地,未中选产品、未过一致性评价产品的降价、撤网也已经开始了。

9月28日,河南省发布关于第五批国家集采非中选药品评估结果的通知,457个药品将面临撤网。同日,全药网也发布了类似的通知。

根据集采相关政策规定,同品种药品通过一致性评价的生产企业达到3家以上的,在确保供应的情况下,不再选用未通过一致性评价的品种。

中央定调:集采持续推进

回看围绕化药的集采,从前五批国采纳入的品种来看,每轮集采纳入的品种数量增多,注射剂占比也在不断扩大。

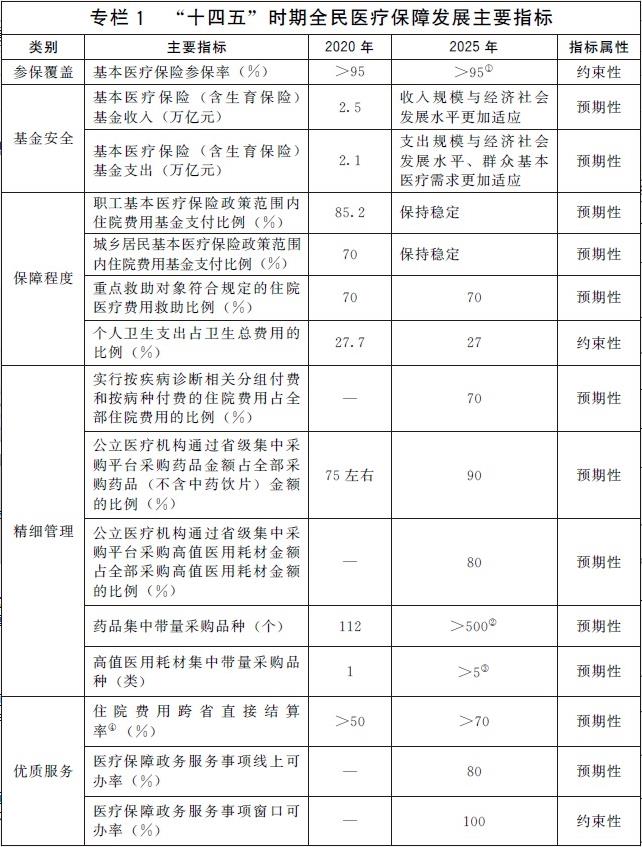
目前,前五批国采已经覆盖218个品种,胰岛素专项国采也正式启动。针对国采的下一步,《“十四五”全民医疗保障规划》一锤定音。

9月29日,国务院办公厅发布未来几年医保工作的重要纲领性文件《“十四五”全民医疗保障规划》。

根据“十四五”时期全民医疗保障发展主要指标,药品集中带量采购品种,到2025年,预计将超过500个。

规划要求深化药品和医用耗材集中带量采购制度改革——常态化制度化实施国家组织药品集中带量采购,持续扩大国家组织高值医用耗材集中带量采购范围。

强化对集中采购机构的统一指导,规范地方开展集中带量采购,形成国家、省级、跨地区联盟采购相互配合、协同推进的工作格局。

建立以医保支付为基础,招标、采购、交易、结算、监督一体化的省级集中采购平台。推动集中带量采购成为公立医疗机构医药采购的主导模式,鼓励社会办医疗机构、定点零售药店参与集中带量采购。

也就是说,后续还有近300个品种,将陆续纳入国采。参照此前五轮六批的规则,预计企业获得拟中选的资格或将仍是——满足1.8倍的熔断机制、大于等于50%的降幅单位可比价、小于等于0.1元三个条件之一。

此前,上海医保局医药价格和招标采购处处长龚波曾对媒体表示,现在临床药品有620多种,能覆盖所有采购金额的80%。

在620多种药当中,化学药品大概占490种。现在国家集采品种主要也是针对化学药品,希望近阶段能把490种化学药品尽量都纳入到集采当中,目前截止到第五批是覆盖了218种,希望明年、后年,数量进一步会上去。

不难看出,后续化药仍然是国采的主旋律。

现阶段,第六批国采(胰岛素专项)正在报量中,根据通知,9月17日,各省份正式启动数据填报。

在各省医疗机构完成填报后,10月15日(周五)17:00前,各省份需要完成二代和三代胰岛素历史采购量和采购需求量审核工作,并汇总将电子档和扫描件报送至联合采购办公室。

根据以往几轮国采的推进规律,在报量工作完成(10月15日)之后,本轮胰岛素专项就将进入到发布集采文件阶段,开标时间、地点,以及可能的产品限价都或在这一阶段明确。

在开标结束后,本次突然而至的胰岛素专项国采就会进入拟中选结果公示、中选结果公布、以及集采前的落地准备阶段。

按照征求意见稿的进度安排,9月启动胰岛素集采相关工作,2022年初执行,周期两年。紧随其后,满足条件的药品持续纳入集采预计仍然是常态化事件。

您可能感兴趣
2.02亿美元!礼来押注下一代非病毒DNA递送平台
2.02亿美元!礼来押注下一代非病毒DNA递送平台
产业资讯 细胞基因治疗前沿 2026-05-25 41
武田反垄断败诉!被判赔8.85亿美元
武田反垄断败诉!被判赔8.85亿美元
产业资讯 一度医药 2026-05-25 443