EN
产业资讯 政策法规 研发追踪 医改专题
《智慧医疗》系列报告 | 人工智能AI在医疗健康领域的应用和市场前景
产业资讯 IQVIA艾昆纬 2022-08-15 5188

英国计算机科学家阿兰图灵曾经预言,“一旦机器开始思考,它们将很快超越我们人类的微弱智力……它们会相互沟通,以增强自身的智能。因此,在未来的某个时刻,我们将看到机器掌控我们人类的某些方面。”

在医疗健康领域,我们正在无限接近图灵预言的那个时刻。

随着我国经济的不断增长,以及生命科学的迅速发展,国人预期寿命有了显著的提升。2019年,国人预期寿命达到了77.3岁,比1960年提高了33岁。人们的健康需求在一系列因素的共同影响下持续增长,其中人口老龄化的影响尤为突出。预计到2050年前后,我国60岁以上老年人口数将占总人口的34.9%,这意味着卫生系统将面对更多具有复杂健康需求的患者,而现有医疗资源将难以满足临床在诊断效率、治疗效率、管理效率等方面日益增长的需求。因此,信息化、数字化、智能化将成为医疗行业的重要发展趋势。

根据世界卫生组织WHO的定义,人工智能系统是一种基于机器的系统,它可以针对一个或一组特定的、由人类定义的目标,做出预测、建议,或能够影响真实或虚拟环境的决策。

人工智能(AI)将在很大程度上改变医疗服务的提供方式。它可以提高诊断和治疗的效率,在使用相同医疗资源的前提下,为更多病人提供更快更好的服务。人工智能也可以帮助改善医疗从业者的体验,将他们从繁重而机械的工作中解放出来,使他们能够有更多的时间直接接触患者,履行“有时治愈,常常帮助,总是安慰“的医务人员职责。

本系列文章将回顾智慧医疗行业政策、人工智能AI技术在医疗领域,尤其是在影像诊断市场的应用,并详细阐述我国人工智能AI辅助放射影像诊断的市场现状和前景。

中国将智慧医疗纳入为“十四五”规划之重点发展领域

由于人工智能有助于解决快速增长的医疗需求和医疗资源短缺的矛盾,医疗决策者、政府、投资者和创新者都对此抱有很高的期望,认为人工智能将在医疗健康领域得到广泛应用。政府正在大力投资与人工智能相关的研究,企业也在其中继续发挥重要作用。大型科技公司、初创公司、制药和医疗器械公司以及健康保险公司,都参与了开发及维护新兴的人工智能医疗健康生态系统。

2021年,全国人大在《“十四五”规划和2035远景目标纲要》中提到,“将在智能交通、智慧物流、智慧能源、智慧医疗等重点领域开展试点示范。积极推进医院信息化、公共卫生信息化、医疗保障信息化、新兴技术应用和监管等方面的建设。”

同年,国家卫健委在《“十四五“国家临床专科能力建设规划》中明确表示:积极推动智慧医疗体系建设,加强人工智能、传感技术在医疗行业的探索实践,推广“互联网+”医疗服务新模式,争取在计算机智能辅助诊疗、远程医疗等方面取得积极进展。

与此同时,我国医用软件的审评能力也得到很大提升,2022年3月7日,国家药监局器审中心发布《人工智能医疗器械注册审查指导原则》,解决了医疗人工智能注册审批推进缓慢、相关制度缺失等问题。

人工智能AI辅助医学影像市场增长迅猛

人工智能AI技术包括计算机视觉、知识图谱、自然语言处理等,主要应用场景包括医学影像、CDSS、新药研发、智慧病案等。在医学影像领域(包括放射、病理、超声等),人工智能AI技术的应用有助于推动精确、均质、高效的影像诊疗。

人工智能技术日新月异,发展迅猛,大型基础模型(Foundation Models)的研究是人工智能的新前沿。基础模型是通过自监督学习,在大规模未经标记的数据上训练的大型人工智能模型,该模型可以适应广泛的下游任务。在医疗健康领域,基础模型也有广泛的应用。

中国人工智能AI医疗市场在未来十年将持续快速增长,人工智能AI医学影像(包括X光、CT、病理、超声等)将成为增长最快的细分市场。

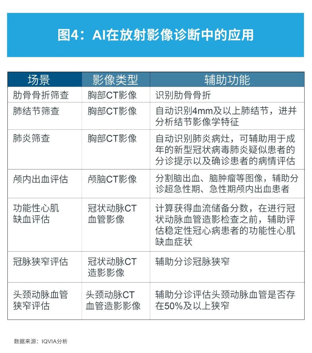
在放射医学影像领域,人工智能AI已被应用于筛查肋骨骨折、肺结节、肺炎,旨在消除漏诊,提升诊断效率;人工智能AI已应用于评估颅内出血、功能性心肌缺血、冠脉狭窄、头颈动脉血管狭窄,协助临床决策。

放射人工智能AI市场发展不到十年,已成功步入商业化

2015年,人工智能AI放射影像软件公司开始出现。推想科技、深睿博联开始与核心医院合作开发人工智能AI辅助肺结节筛查软件,并于2020年11月、12月年底分别获得国家药监局III类注册证。同样在2020年年底,数坤科技的人工智能AI辅助冠脉狭窄评估软件、联影智能的肋骨骨折筛查软件也获得了III类注册证。

截至2022年7月,已有6家公司(科亚、睿心智能、心世纪、冠生云、数坤、联影智能)获得7张血流相关人工智能AI软件III类证,10家公司(联影智能、推想医疗、深睿博联、体素信息、依图医疗、数坤科技、汇医慧影、杏脉、腾讯觅影、安德医智)获得14张肺部CT人工智能AI软件III类证,3家公司(依图医疗、深睿博联、汇医慧影)获得3张骨骼X射线III类证。

人工智能AI软件获得III类注册证,意味着产品性能(包括敏感性、特异性)通过临床试验验证和药监局审批,也意味着产品进入商业化:医院可以对该辅助诊断软件单独进行招标采购,同时可以申请相关的患者收费编码,实现收支平衡。

中国人工智能AI放射影像市场以50~60%的复合增长率高速增长,发展成为临床环境中有力的辅助工具。

•在市场发展初期,各人工智能AI公司与医院合作,通过试用的方式进院,实现产品研发,逐步培养客户意识。

•在市场商业化早期,各人工智能AI公司与放射设备厂商合作,人工智能AI软件多与放射设备以打包销售的方式进院,获得品牌背书,逐步赢得市场口碑和份额。

•随着商业化的深入、人工智能AI技术的普及,人工智能AI软件将更以高比例的单独销售方式进院。

未来,人工智能AI将应用到多种疾病的“一查多筛”

推想医疗、联影智能已分别获得肋骨骨折、肺结节、肺炎三张III类注册证,以此集成胸肺部的综合解决方案。

深睿博联、数坤科技也已各自获得肺结节、肺炎两张III类证,并布局胸部骨折CT(如数坤“全胸数字医生平台”)。

此外,多数人工智能AI公司都在多领域积极布局。

您可能感兴趣
4000万美元!强生投资一家细胞疗法公司
4000万美元!强生投资一家细胞疗法公司
产业资讯 生物药大时代 2025-12-15 69