产业资讯
生物药大时代
2025-12-09
509
随着抗体偶联药物(ADC)市场爆发,MNC们纷纷加速扩建ADC产能。巨头阿斯利康于10月宣布,将对其位于弗吉尼亚州的新生产设施投资45亿美元,较原计划增加5亿美元。建成后将生产包括口服GLP-1药物、baxdrostat、口服PCSK9和组合小分子产品,产能扩大后的范围包括抗体药物偶联物癌症治疗药物的生产能力。第一三共也于9月在上海张江药谷启动总投资约11亿元人民币的ADC新生产大楼项目。该项目依托第一三共全球领先的ADC技术平台优势,加速创新ADC产品在中国的临床转化与本土化供应。
中国本土CDMO力量同样快速崛起。根据目前国内上市及拟上市企业情况,药明合联凭借约70%的国内市场份额,已成为多数Biotech企业首选的合作伙伴。然而,市场并非只有一种选择。凯莱英、博腾股份、皓元医药、东曜药业等企业,正凭借各自独特的定位与能力,提供着不同的解决方案。



巨头们的业绩和产能
凯莱英2025年三季度总营收46.3亿元,同比增长11.82%,归属净利润8亿,净利润同比增幅也达到12.66%的营收净利润双增长的良好局势。截止25年6月年中报告显示,其ADC项目数量庞大,有46个在研、3个IND以及5个BLA,并开启首个抗体的验证批阶段(PPQ)生产并顺利交付。
从产能情况来看,上海金山基地已处于饱和状态,奉贤基地也于今年11月正式投产,预计26年1月正式投入商业化生产阶段。
药明合联作为药明系的一员,不单只是披着药明的光环,其实力也是不容小觑。截至25年中期报告显示,药明合联营收27.01亿,同比增幅最高已达62.19%。净利润7.46亿,同比增长52.74亿。其不仅营收利润双增长,且增幅均在50%以上。
药明合联截至25年6月底报告期,新签了37个综合项目,新增了3个PPQ项目。综合项目总数也增加至225个,III期及后期项目总数高达37个。
从产能情况来看,药明合联无锡基地目前抗体及偶联原液产能总产能约1.1万升,制剂总产能将计划在2027年扩展至3500万瓶。新加坡基地预计于2026你拿上半年投入投入运营。制剂方面也将在26年下半年进一步补充产能。其具备全链条一体化能力,是ADC CDMO领域“全能型选手”。
九洲药业25年三季度总营收达41.6亿,同比增幅在5%左右,净利润7.48亿,同比增幅18.51%。九洲药业在ADC领域已具备从研发到商业化生产的基础能力,客户聚焦国内外,同时通过技术平台和产能的持续优化,可为客户提供完善的服务。
博腾股份25年Q3总营收25.44一元,同比增长近20%,净利润0.8亿,同比增幅超130%。截止2025年上半年,新分子业务新签订单4,186万元,为38家客户的67个项目提供服务。在重庆建设的ADC商业化平台预计2026年12月建成,具备年产46吨ADC偶联原液和220万瓶制剂的能力,聚焦双载荷、RDC等高壁垒新分子类型。公司已获得海外Dual-Payload ADC整包项目,技术定位差异化,有望在下一代ADC CDMO领域占据重要地位。
中坚力量:皓元医药vs药石科技
皓元医药和药石科技虽然营收总体不如巨头们大,但是分别也有20.59亿和14.19亿,同比增长均超过25%。净利润表现则有所不同,皓元净利润2.37亿,同比增幅超65%,但药石科技净利润呈现下滑趋势,同比下滑13.96%,仅1.13亿元。
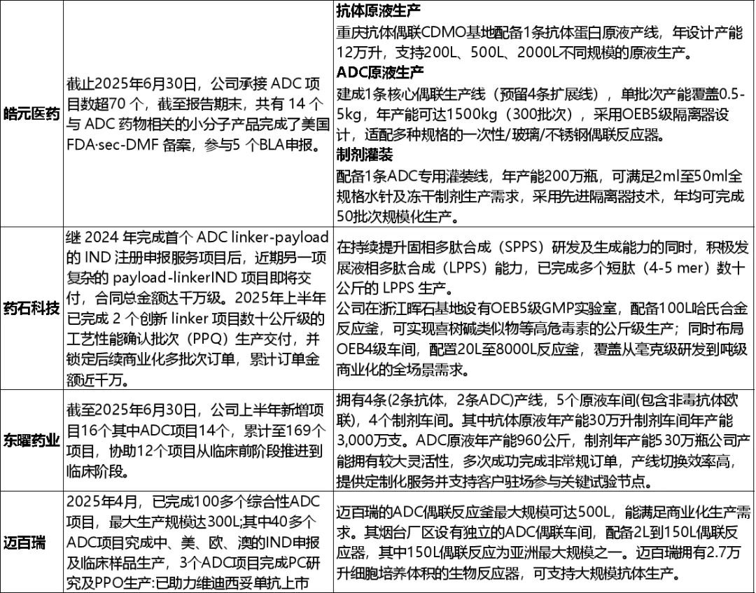
皓元医药ADC项目超70个,FDA DMF备案14项,具备从毒素到制剂的完整能力。重庆基地原液产能高达12万升,偶联年产能1500kg,灌装200万瓶/年,属“高配置垂直整合型”。ADC原液年产能可达1500kg,重庆抗体偶联CDMO基地配备1条抗体蛋白原液产线,年设计产能12万升。
药石科技聚焦linker-payload(连接子-载荷)这一ADC核心模块,完成多个PPQ及商业化订单。浙江基地具备OEB5级高活车间,擅长高危毒素合成,是“关键中间体专家”。
据2025年10月31日公司调研纪要显示:在谈到“新分子(TIDES、ADC 等)产能规划?后续资本性开支展望?”,公司表示高活车间与ADC产能,位于浙江晖石的高活车间已于 2023 年底投入使用,目前已承接多个ADC等高活性项目。随着项目管线持续推进,公司后续有进一步的改造和扩充计划。
资本开支展望:公司未来的资本性支出将聚焦于三大战略方向,一是新分子产能的持续扩建(如多肽、ADC 等);二是低碳化学技术与数智化能力的深度融合,以提升运营效率和竞争力;三是海外研发与生产场地的战略性布局,以更好地服务全球客户。
特色企业:东曜药业及迈百瑞
东曜药业截至半年度报告披露其营收4.89亿,同比下滑6%,净利润400万左右,同比下滑较多达87%。
其增速亮眼,ADC项目占比极高14/16新增项目为ADC,累计169个项目,产线切换灵活,主打“定制化+客户协同”服务。
迈百瑞虽然未公布其营收和净利润数据,但其已成功助力维迪西妥单抗上市,并完成100+ ADC项目,也拥有亚洲最大150L偶联反应器之一,烟台基地专注ADC偶联,技术积淀深厚。
中国ADC CDMO行业已从“百花齐放”的早期探索阶段,迈入“产能兑现+商业化落地”的关键窗口期。对Biotech而言,选择CDMO不再只是“有没有产能”的问题,而是“谁的产能更匹配自身管线节奏、技术平台与全球化战略”。
随着2025–2027年一批新产能陆续释放,中国有望成为全球ADC药物最重要的研发与制造点。
产业资讯
药时空
2026-01-23
114
产业资讯
药视声Medispace
2026-01-23
116
产业资讯
E药经理人
2026-01-23
125