产业资讯
药时代
2026-02-03
45
近年来,细胞治疗作为生物医药领域最具颠覆潜力的前沿方向之一,正在快速迈向产业化与商业化。随着干细胞与免疫细胞在机制研究、工艺开发及临床验证上的持续突破,全球监管框架日益完善,首批创新产品相继获批上市,标志着该领域已构建起从研发、生产到注册的完整产业范式。尤其在中国,政策引导、资本投入与临床需求的深度共振,不仅催生了首款干细胞药物的商业化破冰,更推动产业链上下游加速贯通与成熟。在此背景下,具备核心技术自主性与全链条布局能力的企业,正成为推动行业向标准化、规模化发展的重要力量。
01
宏观视角:细胞治疗产业的发展概览
睿铂生:双轨制下的商业化破冰
作为中国细胞治疗产业发展的标志性成果,睿铂生(艾米迈托赛注射液)的获批实质上是技术积累、资本支撑、政策引导与临床需求长期共振的必然结果,它完整地验证了在中国将干细胞治疗产品从早期研发成功推向商业市场的可行路径。
早在2013年,睿铂生作为首批按药品路径递交临床试验申请的干细胞疗法之一,在行业监管框架尚未明晰的背景下率先启程;到2020年,其II期临床显示出积极疗效信号,产品价值得到初步验证;其III期临床试验于2024年完成,结果显示睿铂生针对激素难治性消化道急性移植物抗宿主病疗效积极且耐受性良好,关键指标第28天总体缓解率达63.0%。这一过程离不开持续十余年的关键技术攻关——特别是基于间充质干细胞(MSC)免疫调节机制的创新生产工艺(如规模化3D微载体培养体系),有效突破了传统生产在效率、成本与质量控制上的瓶颈。
更为关键的是,国家“十三五”、“十四五”期间一系列鼓励生物经济与创新药发展的顶层设计,为干细胞药物的临床研究、注册申报及生产监管提供了日益清晰的法规支持。乘此东风,睿铂生顺利在2024年率先获颁全国首张干细胞《药品生产许可证》,并于2025年1月通过优先审评程序附条件获批上市,用于治疗临床需求迫切、缺乏有效手段的激素难治性急性移植物抗宿主病(aGVHD)。
在市场端,睿铂生展现了其强大的产业落地能力,实现支付端与定价端的双重破冰:一方面,该药物于2025年被纳入由政府指导的“北京普惠健康保”特药目录,参保患者使用该药可获最高65%赔付。这标志着干细胞疗法的临床价值首次获得省级普惠险的正式背书,为未来进入更广泛支付体系开辟了可复制的范本。更具战略意义的是其颠覆性定价——国内治疗价约1.98万元/次,仅为美国同类上市产品Ryoncil(约139万/次)的1/70。这一价差绝非简单的市场让利,其根本支撑在于国内稀缺的全产业链自主可控优势:从上游核心原辅料的国产化替代,到中游基于自动化3D微载体培养系统的规模化降本(单位成本下降逾60%),再到下游实现生产、质控、物流的闭环管理,彻底规避了海外高昂的CDMO外包费用与供应链风险。这套完整的产业能力,使其在维持合理利润的同时,具备了巨大的价格竞争与市场渗透弹性。
国内首款干细胞药物的获批,不仅意味着从IND申请、临床验证、GMP生产到最终获批形成完整产业闭环,更标志着中国细胞治疗产业正式迈入“研产销”一体化的商业化元年。它为整个行业树立了明确的、可复制的“标准范式”。
02
技术路径:干细胞与免疫细胞的治疗概览
干细胞
干细胞是一种可以自我更新以及分化的细胞。干细胞技术广泛应用于临床研究和试验,长期以来,造血干细胞移植一直是恶性血液肿瘤患者的主要治疗手段之一。除此之外,于2006年发现的诱导性多能干细胞(iPSCs)被证明可以用于修复小鼠体内视网膜和血管,为其在细胞替代疗法市场中开辟了独特的赛道。干细胞疗法的作用机制复杂而多元,其核心在于干细胞的归巢、分化与免疫调节能力:
干细胞通过自身的分化功能分化出各种细胞谱系,代替受损的细胞和组织;
干细胞能通过强大的免疫调节功能,调控或产生细胞因子,抑制过激的免疫反应;
干细胞旁分泌疗法通过分泌出各种蛋白质、酶和因子减少炎症并促进细胞增殖,发挥免疫调节、血管生成、抗细胞凋亡等作用;
干细胞通过细胞间的直接作用,能够调节免疫,并促进细胞或组织修复,或通过隧道纳米管 (TNT) 将线粒体转移到受损细胞。
正是这种多靶点、系统性的作用模式,使干细胞疗法能够干预多种疾病,包括神经系统、循环系统、骨骼、心脑血管及自身免疫系统疾病等。其核心优势在于从“根源”层面干预疾病进程,将治疗策略从传统的“外部干预”升级为调动人体自身的“再生与调节系统”。以自体iPSCs为例,其能在体外无限制备各类功能细胞,为患者提供个体化且无免疫排斥的治疗“种子”,从而为慢性病、退行性疾病及组织损伤等众多缺乏有效疗法的疾病提供了更具持久潜力的一次性治疗新选择。
干细胞治疗的商业化取得了实质性进展。韩国和日本在政策优势下,截至25年12月,韩国已获批用于治疗肌萎缩侧索硬化症、膝骨关节炎、克罗恩病瘘管、和急性心肌梗死的干细胞药物,日本已获批用于治疗自闭症谱系障碍、创伤性脑损伤、复杂性肛瘘和脊髓损伤的干细胞药物。2024年,美国首次批准了用于儿童激素难治性急性移植物抗宿主病的骨髓来源干细胞药物RYONCIL。紧随其后,中国的异体脐带源干细胞药物“睿铂生”也获批用于相同适应症。这不仅意味着全球主要市场均已打通干细胞药物的完整上市通路,更标志着中国在顶尖干细胞药物的研发和注册能力上已实现与国际前沿接轨。

图:全球已上市干细胞产品
资料来源:美国FDA,欧洲EMA,中国NPMA,日本PMDA,韩国MFDS,沙利文分析
免疫细胞
免疫细胞疗法的核心机制是通过基因工程与细胞扩增技术,赋予或增强免疫细胞特异性识别并杀伤靶细胞的能力。其技术路径主要分为两种:一是体外路径,即将细胞分离、修饰、扩增后回输,如CAR-T疗法、TIL疗法、NK细胞疗法等;二是体内路径,即通过递送系统在体内直接改造免疫细胞,如in vivo CAR-T。免疫细胞疗法可治疗包括肿瘤、自身免疫性疾病和感染性疾病等在内的多种疾病,是一种极具前景的治疗方法。
免疫细胞治疗的突出优势在于其高度靶向性、长效性及可个体化设计。与传统放、化疗和靶向药相比,细胞疗法能突破免疫抑制微环境限制,实现精准的“活细胞药物”递送,且部分经改造的免疫细胞(如记忆性T细胞)可在体内长期存活,形成持久的免疫监视与保护。
以CAR-T为代表的免疫细胞治疗,则展示了 “靶点聚焦、快速迭代” 的商业化范式。自2017年全球首款靶向CD19的CAR-T产品上市以来,针对CD19和BCMA靶点的疗法已重塑了血液肿瘤的治疗标准。更具战略意义的是中国市场的崛起:自2021年首款国产CAR-T获批后,在四年内已有超过8款产品相继上市,覆盖CD19、BCMA靶点。这一方面证明了中国已完全掌握了从工艺开发、GMP生产到质量控制的完整产业化体系;另一方面,上市速度的加快(2025年仍有新产品上市)反映了本土研发效率与临床推进能力的系统性提升,标志着中国在该领域已从“技术引进”迈入“源头创新与快速产品化”的新阶段。

图:全球已上市CAR-T产品
资料来源:美国FDA,欧洲EMA,中国NPMA,沙利文分析
产业发展阶段:从实验室研究向商业化转化加速
干细胞与免疫细胞治疗的研发持续加速,其适应症范围正迅速突破现已获批的适应症边界,向更广阔的疾病领域延伸。
无论是干细胞疗法在中、美两国市场实现监管突破,还是CAR-T疗法上市产品持续增加,均构成了确凿的产业证据:细胞治疗领域已系统性跨越了以基础研究与早期临床探索为主的阶段,成功构建起一套涵盖靶点发现、工艺开发、严谨的临床验证、符合国际标准的注册申报、以及规模化商业生产的完整产业化范式,且该范式已获得包括美国FDA、中国NMPA、日本PMDA及欧洲EMA在内的全球主要药品监管机构的共同认可。
全球细胞疗法在研管线有超过1,000项处于临床阶段的研究项目。从临床阶段分布来看,临床Ⅰ期项目占比高达52.5%,这表明细胞治疗领域仍处于技术快速迭代与疗法概念验证的活跃阶段,大量创新项目正从实验室向临床转化;同时已有超过5%的项目推进至III期和Ⅱ/Ⅲ期阶段,有望在不久的将来获批上市。

图:全球细胞治疗领域研发管线-按临床阶段拆分
注释:1.最后更新于2025年12月。
资料来源:ClinicalTrials,沙利文分析

图:全球细胞治疗领域研发管线-按适应症拆分
注释:1.最后更新于2025年12月;
2.图中部分管线涉及多个疾病领域,分类时被归入多个疾病系统。
资料来源:ClinicalTrials,沙利文分析
从适应症布局分析,细胞治疗的研发重点正从传统的血液肿瘤向实体瘤、自身免疫系统等更广阔的治疗领域延伸。研发管线正高度聚焦于传统疗法效果有限、疾病负担沉重的重大且未满足临床需求领域,如自身免疫性疾病(如系统性红斑狼疮)、呼吸系统疾病(如慢性阻塞性肺疾病、特发性肺纤维化)及神经系统疾病等。这些领域的共同特点是病理机制复杂,往往涉及免疫系统失调、慢性炎症、组织不可逆损伤或修复再生障碍等核心环节,而现有治疗手段多局限于症状控制或单一靶点抑制,无法从根本上改变疾病进程。细胞治疗,尤其是干细胞与免疫细胞疗法,凭借其独特的活细胞属性,提供了超越传统药物的全新干预逻辑:通过多靶点、系统性的免疫调节、杀伤、抗炎、抗纤维化、神经营养支持乃至组织结构性修复等综合机制,直接针对疾病的根源性病理生理过程进行干预。
随着全球监管科学框架的持续完善,以及首批产品在严苛审评下成功上市所提供的路径验证,细胞治疗在这些核心适应症领域的持续深入,不仅预示着未来治疗格局的革新,更标志着一个以解决实质性临床问题为驱动力的高价值产业生态正在加速成熟。
03
中国细胞治疗产业的
政策、监管环境与产业链
中国细胞治疗行业在早期的自由发展后,自2015年左右起,随着国家监管框架的日趋明晰与稳健,逐步迈入一个以临床价值为核心导向的“科学性放开”新阶段,成功推动了一次深刻的产业净化与全面升级。
中国细胞治疗产业的监管体系的演进
中国细胞治疗监管历程经历了四个阶段的演进:2015年前处于监管宽松期,细胞治疗以医疗技术和药品双路径并存,行业自由发展但伴随不规范应用;2015-2016年进入严格调整阶段,国家通过《干细胞临床研究管理办法(试行)》及专项检查收紧监管,暂停未经批准的第三类医疗技术临床应用;2017年转向规范引导阶段,《细胞治疗产品研究与评价技术指导原则》明确其药品属性并建立研究备案制;2020年后迈入规范发展阶段,在“类双轨制”框架下产品研发加速,政策体系持续完善并获国家“十四五”专项及地方产业支持,最终形成从宽松探索到严格整肃、再到制度化引导与创新驱动并重的发展路径。
核心监管政策
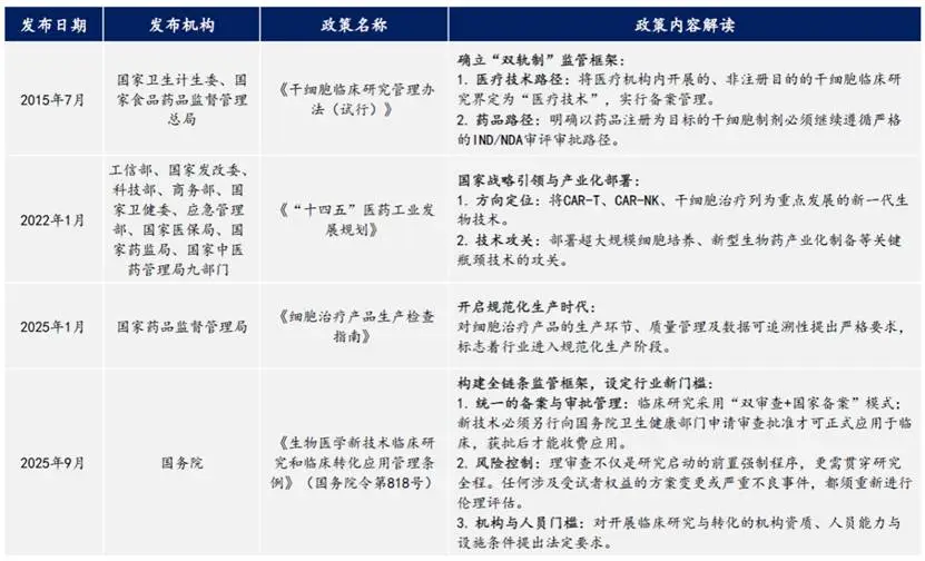
一系列具有里程碑意义的政策文件接连出台,标志着中国细胞治疗产业的监管框架已完成从早期的探索阶段迈向标准化、高质量发展的关键跨越。

图:细胞治疗核心政策和政策解读
资料来源:沙利文分析
其中第818号文件系统构建了覆盖全链条的监管框架,其核心内容聚焦于临床研究备案制、转化应用审批路径以及研究机构资质三大关键维度。818号文件通过确立“备案-研究-许可”的清晰路径与严格资质要求,在鼓励合规创新的同时,系统性抬升了行业门槛。对于科研机构与企业,政策在提供明确转化路径的同时,也要求其必须扎实完成临床前研究并恪守伦理规范,合规成本与要求同步提高。条例对全流程合规性的强调,则直接催生并扩大了对专业化研发外包、生产质控及第三方检测服务的市场需求。对于医疗机构,政策将临床研究资质聚焦于高水平三甲医院。对于患者和受试者,政策在保护受试者权益的同时,也为未来患者更早接触安全有效的先进疗法奠定了制度基础。
这些政策从战略引导、生产质控到临床转化进行了全链条、系统性的规范,加速了行业的专业化整合与标准化进程,从而为真正具备技术实力、质量管理体系与合规运营能力的企业划定了清晰的发展赛道,推动整个产业从早期探索迈向高质量、可持续发展的新阶段。
地方政策利好
各省市密集出台的特色化、精细化地方政策,正成为推动细胞治疗从实验室走向市场的关键加速器。
制度创新与先试先行:在细胞治疗产业加速布局的背景下,各地正依托差异化的区域政策与功能定位,积极探索研发与转化的最优路径。自国务院发布818号文件、明确支持生物医学新技术临床转化以来,各地积极响应国家战略,相继出台具有地方特色的支持政策,形成了一轮推动细胞与基因治疗产业发展的“政策接力”。在这波利好中,天津、重庆、厦门以及长三角三省一市(上海、江苏、浙江、安徽)的行动尤为引人注目。

图:代表性地方利好政策
资料来源:沙利文分析
而在这轮政策布局中,天津自贸区率先于2025年11月出台的《基因与细胞治疗新技术临床研究和临床转化应用分类分级标准规范(试行)》,更具突破性和代表性。作为818号文件后首批由地方政府牵头制定的产业实践规范,该办法创新性地建立了“风险分级、准入分类”的科学监管体系,通过高、中、低三级风险精准划分,建立差异化、可动态调整的监管框架,既为高风险技术筑牢安全底线,又为成熟技术开辟加速通道。这一“天津方案”不仅为本地产业发展注入强心剂,也为全国提供了可复制、可推广的监管范式,体现了地方政府响应国家号召、以制度创新引领产业发展的决心与智慧。
地方立法赋权:湖南、四川、重庆等内陆地区开始地方立法,率先推动细胞治疗研发体系建立,为搭建细胞治疗的全产业生态体系打好基础,通过地方立法为细胞治疗产业明确权责、稳定预期,不仅初步建立了研发体系,更重要的是为构建完整的产业生态提供了制度保障和创新环境。
04
细胞治疗全产业链价值分析:
全面贯通并趋于成熟
细胞治疗产业链已形成上下游贯通、中游加速发展的基本格局:上游的核心设备与高值耗材仍以进口为主,供应链安全与国产替代是产业自主的基石;中游的研发与生产企业已成为产业核心驱动力,IND获批数量、临床试验规模及资本市场热度持续攀升,展现出强大的创新活力;下游应用则高度集中于高水平医疗机构,其临床能力与诊疗规范是产品实现价值转化的关键接口。在这一发展格局下,产业价值正加速向兼具核心技术自主性与规模化服务能力的平台型企业聚集,它们通过提供一站式解决方案,正在重塑产业链生态,并主导产业向标准化、规模化与可持续的商业化阶段迈进。

图:中国细胞治疗产业链
资料来源:沙利文分析
产业链环节面临的挑战:
药物申报:在药物申报环节,细胞作为“活”的治疗实体,其生产工艺与最终产品的关键质量属性(CQA)之间存在复杂的、非线性关联,导致工艺开发与放大的“黑箱”效应显著,申报时必须提供极为详尽的药学(CMC)研究数据以证明工艺的稳健性与产品的批间一致性。另一方面,监管机构对这类前沿疗法持有“风险-获益”的审慎原则,对安全性(如致瘤性、免疫原性、非预期分化)和有效性(需建立与临床终点相关的体外效力分析方法)设定了远高于传统药物的证据标准。
工艺标准化与规模化质控: 供体来源与工艺方法的差异导致了产品在效价和表型上的批次间异质性,且细胞产品的工艺流程涉及到细胞的培养、激活、转导、纯化、富集等多个步骤,这些都为工艺标准化与规模化质控带来挑战。
质量控制要求严格: 生产过程的无菌操作、纯度、制备结果的安全性等质量控制对后期产品的疗效有着重要影响。其严格性远超传统药物,因为“活细胞”作为药物,其最终疗效与安全性高度依赖于生产全流程的精密控制——从起始物料的无菌操作、培养过程的纯度维持,到最终产品的安全性(如无菌、支原体、内毒素及异常免疫原性)检测,任何环节的微小偏差都可能直接导致产品失效或引发临床风险。
05
微观视角:华域生物的全产业链布局
华域生物是一家聚焦于细胞治疗领域的高新技术企业,公司在全国建立了十六家细胞资源中心,构建了从细胞资源存储到药物研发与生产的完整产业链条,并通过CDMO平台与商业化诊疗平台的双轮驱动。其全产业链业务模式能够同时服务于“医疗技术”的临床转化与“细胞药物”的研发上市两大需求。
全产业链业务模块分析:
功能性干细胞种源筛选及配套工艺
公司布局构建了其核心壁垒——功能性种源筛选体系。该体系整合多参数筛选、高通量数据分析及体内外功能验证等多学科技术,从细胞源头进行功能性精准筛选与优化,确保获得具备明确治疗潜力的高质量干细胞。此举不仅大幅提升了后续工艺开发的效率与稳定性,更从最根本的种源层面强化了产品的治疗针对性与临床转化成功率,为整个产业链的价值兑现奠定了坚实基础。
生物细胞核心原辅料
华域自主开发的系列细胞工艺关键试剂,以化学成分确定、性能卓越稳定为核心特点,显著提升了细胞制备的效率、功能与安全性,助力客户实现稳定、高效且成本可控的细胞药物生产。
自主开发的NK 试剂盒突破传统含血清配方局限,采用化学成分限定、无血清、无饲养细胞(feeder free)的培养基体系,通过精准调控细胞因子配比,使 NK 细胞体外活化扩增效率较市面同类试剂盒提升 40%+ ,且避免因批次差异导致的细胞功能波动,细胞杀伤活性稳定维持在95%+。
自主开发的NK冻存液,在 - 80℃常规冷冻或液氮深低温储存条件下,不仅实现 NK细胞冻存复苏后存活率超 90%,能有效保护 NK 细胞表面 CD56、NKG2D 等功能受体完整性,复苏后细胞杀伤活性保留率达 90%+,解决了现有国产产品“存得活但功能弱”、进口产品“功能优但成本高且供应链不稳定”的痛点。
自主开发的造血干细胞冻存液,核心优势通过优化的配方和工艺,在确保高细胞复苏率与功能活性的同时,显著提升了临床应用的安全性与便捷性。此造血干细胞冻存液采用药用级、无动物源成分的低毒性配方,能支持高密度冻存,并实现90%+的细胞复苏活率,有效维持干细胞复苏后的增殖能力和生物学特性。
细胞制备技术
1. 超高纯度免疫细胞制备
华域自主研发的NK细胞培养及冻存技术,可在短时间内获得高纯度高扩增能力的NK细胞,使NK细胞比例>95%,NK细胞扩增倍数大于5000倍,冻存复苏后的NK细胞活率可达到90%+,远超行业水平,在NK细胞储存领域实现了关键技术首创。与采用凋亡癌细胞K562细胞系(feeder cell)诱导NK细胞不同,华域采用重组生长因子完成细胞扩增,所有成分已知,安全性高,实现了NK细胞纯度及扩增率的大幅提升,同时体外肿瘤杀伤效果接近100%,对肿瘤杀伤性极强,细胞治疗效应高。目前已授权发明专利2项:适用于NK细胞的培养基组合物及培养方法(ZL 202211004571.3)、冷冻保存NK细胞的方法(ZL 202211318311.3)。
2. iPSC制备技术
华域开发了外周血、成纤维细胞来源的iPSCs制备工艺,突破传统病毒载体的技术局限,研发非整合型(LNP+mRNA)重编程系统,提高重编程效率和安全性,并开展多维度质量检测,建立覆盖供体筛选至冻存的全流程标准,符合临床级别。
3. 干细胞外泌体分离纯化
华域布局外泌体生产和应用转化领域,开发的高效外泌体分离纯化方法,经电镜成像、粒径分布、颗粒浓度等鉴定后,符合外泌体的鉴定标准。已申请发明专利“富集外泌体的方法及该方法所采用的缀合物”,目前正在实质审查阶段。其中iPSCs来源的外泌体能够通过调节神经炎症、促进血管新生、减少细胞凋亡以及增强内源性神经发生等多种机制,有效改善神经功能,且避免了植入活细胞的相关风险。
质量管理
华域的药品级质控标准与智能化流程管控共同构成了其行业领先的质量护城河。公司作为行业标准制定者之一,建立了覆盖细胞全生命周期(从增殖能力、免疫调节到致瘤性检测等)的严苛质检体系和质量标准,其高免疫调节的脐带间充质干细胞产品获得了中检院的三批次质量复核报告,标志着其质量体系在安全性与有效性层面达到高标准。通过集成LIMS系统、无人AGV操作及全流程GPS追溯等自主研发的智能化管控平台,华域实现了从细胞制备到存储的全链条数据闭环与质量可追溯,将"质量源于设计"的理念贯穿于每一个环节,为细胞产品的批次一致性、临床转化安全性与规模化应用稳定性提供了坚实保障。
CDMO平台
华域的CDMO平台围绕细胞治疗产品的全周期开发,构建了由六大核心能力支撑的一站式服务体系。该平台不仅以专业化的研发与合规化的生产设施为基础,更通过标准化的质量管理体系、经过验证的实战型申报经验以及广泛的市场化合作网络,为客户提供从早期工艺开发、临床生产到最终注册申报的全链条整合解决方案。

图:华域生物CDMO平台的优势
资料来源:公司资料,沙利文分析
自有研发管线
围绕尚未满足的重大临床需求,华域进行了系统性的管线布局。其干细胞疗法正开发用于膝骨关节炎、肾损伤、慢阻肺、肺纤维化、GVHD、神经系统疾病及SLE等多种适应症;而其免疫细胞疗法则集中攻坚实体瘤这一治疗高地,正从技术、管线及临床价值等多维度共同驱动其细胞治疗平台的系统化发展与成熟。
特发性肺纤维化是一种病因未明的慢性、进展性间质性肺疾病,临床以呼吸困难与肺功能持续下降为主要特征。该病致残致死率高,全球患病率约35.1/10万人、发病率亦呈上升趋势,达到约11.2/10万人,疾病负担日益严峻。特发性肺纤维化的核心临床未满足需求在于现有药物仅能有限延缓肺功能下降,既无法逆转已形成的肺纤维化,也难以改善患者沉重的症状负担,因此临床亟需能够从机制层面实现抗纤维化、免疫调节与组织修复的新型疗法。
华域脐带来源间充质干细胞治疗特发性肺纤维化的项目,正是针对这一重大需求的前沿探索。该疗法依托UC-MSCs的多重潜能,旨在通过调节异常免疫应答、抑制成纤维细胞活化及促进肺泡微环境修复来干预疾病进程。项目目前已步入临床阶段(临床试验批准通知书编号:2025LP01967、临床试验登记号:CTR20254455)。
为提高临床治疗效果,公司依托种源筛选方法,筛选出具有更强分化和免疫调节能力的细胞批次,并通过检测相关细胞因子分泌水平进一步筛选。有研究表明脐带间充质干细胞通过分泌HGF激活PI3K-AKT-mTOR 信号通路,减轻博来霉素诱导的小鼠肺纤维化水平;且IL-10作为一种抗炎因子,可减轻炎症反应,也可减轻肺纤维化程度,选择此两种细胞因子作为肺纤维化的筛选标志。最后,再通过建立TGFβ1诱导支气管上皮细胞的上皮-间质转化过程以及博来霉素诱导支气管上皮细胞损伤两种细胞水平的肺纤维化模型,再次从功能学评价出效果最佳的干细胞批次,以此作为动物药效研究以及临床研究所需干细胞种源。数据显示,经筛选后的干细胞与TGFβ1诱导的支气管上皮细胞共培养后,可显著提高MMP-7、CDH1表达,降低COL1A1、Vimentin表达,并抑制间质转化后的细胞迁移,表明干细胞发挥了抑制胶原沉积和上皮-间质转化进程的作用;同时将干细胞与博来霉素诱导的支气管上皮细胞共培养后,可抑制损伤的上皮细胞凋亡,上述细胞水平的疾病模型均体现了干细胞的抗纤维化作用。另外,采用大鼠气道内雾化给予博来霉素的方法建立动物水平的肺纤维化模型,结果显示不同剂量的干细胞(低剂量组:1×106 cells/kg、中剂量组:3×106 cells/kg、高剂量组:1×107 cells/kg)均对肺功能、存活率和肺组织病变程度具有显著改善作用,且具有一定的剂量依赖性。通过体内和体外的药效评价,充分证明了经种源筛选后的干细胞产品的有效性。

图:动物水平药效实验部分结果
资料来源:公司资料
此外,华域已就脐带间充质干细胞治疗系统性红斑狼疮和移植物抗宿主病、髌下脂肪干细胞治疗膝骨关节炎的管线递交新药临床试验申请。系统性红斑狼疮是一种累及多器官的复杂自身免疫病;移植物抗宿主病是异基因造血干细胞移植后的致命并发症,其病理核心在于供体免疫细胞对宿主组织的过度攻击。UC-MSCs通过迁移至炎症部位,并分泌生物活性因子,系统性调节过度活化的免疫细胞,并促进受损组织的修复,从而从根源上干预这两个适应症的病理进程。膝骨关节炎是一种常见的慢性退行性关节疾病,其主要特征是关节软骨的退化、关节边缘骨质增生以及关节炎症反应。人髌下脂肪垫干细胞的软骨形成能力优于脐带、骨髓和皮下脂肪来源的MSCs,还能通过细胞间交流,调节损伤组织局部微环境、调节免疫炎症反应,在膝骨关节炎治疗中具有潜在的临床应用价值。
结语
细胞治疗行业已从实验室探索迈入产业化与商业化并行的新阶段,在技术持续突破、监管路径清晰化及临床价值验证的共振下,正成为解决重大未满足临床需求、引领生物医药创新的核心赛道。华域生物凭借覆盖从种源筛选、原辅料自主化、超纯细胞制备到CDMO服务的全产业链闭环布局,构建了兼具技术深度与产业协同效应的平台化能力,致力于成为支撑中国细胞治疗从多元探索走向规模化商业应用的重要基础设施提供者与赋能平台。
产业资讯
氨基观察
2026-02-03
47
产业资讯
生物药大时代
2026-02-03
44
产业资讯
细胞基因治疗前沿
2026-02-03
45