产业资讯
药时代
2026-02-27
438
01
引言
受国内外政治、经济环境的影响,商务拓展(Business Development,“BD”)交易的重要程度得以被医药行业相关企业以及投资人重新评估或者定义。BD交易已成为生物医药行业相关企业的重要发展战略组成部分,但BD交易的达成并非终点而是新阶段的起点,药物研发普遍面临周期长、失败率高等挑战和风险,需要交易所涉各方依约履行义务及相互配合,在此过程中难免发生摩擦;合作双方战略需求的变化、市场竞争格局的演变也不排除会发生交易或合作需要走向终结的情形。在此情况下,由于当事各方各有诉求,相互碰撞之下难免会衍生出诸多争议,而提前了解BD交易终止惯常原因和对终止条款完善约定通常是有效避免或解决前述相关争议的一剂良方。
基于医药行业BD交易的特殊性和复杂性,本文通过梳理公开市场BD终止典型案例,提炼和分析相关终止情形、终止(退货)周期及其终止相关安排,在此基础上总结BD交易终止条款的关注要点并提出应对建议,为行业提供参考。
02
医药BD交易终止案例
和主要类型总结
实践中,医药BD的类型包括但不限于围绕资产技术所搭建或设计的授权许可(License)模式、合资企业(JV)模式、合作开发(Co-development)&合作开发和合作商业化(Co-development and Co-commercialization)模式、NewCo模式、枢纽辐射(Hub and Spoke)模式、收购(Acquisition)模式等。无论前述何种模式,都可能存在BD终止的情形。笔者以下主要就医药BD交易终止案例和主要类型等内容进行梳理总结。
(一)BD交易终止的主要类型概述
如上文所介绍,从不同维度可以划分不同的BD交易终止类型。
从终止权利依据角度,终止条款的形成主要可以分为两类,一类是交易各方基于交易文件的事先约定,在终止情形发生前通过交易文件事先所做出的明确约定或者安排;另一类则是另行协商,即在发生终止情形或者发生潜在终止情形后,由交易各方通过协商就终止事宜另行达成的约定。
从终止主体不同角度,以BD交易中常见的许可交易终止(退货)情形为例,许可交易终止情形主要分为许可方终止、被许可方终止(退货)和合意终止三种情形。本文以下将在“BD交易终止原因总结”部分针对前述三种情形稍作详述。
(二)BD交易的终止(退货)周期概览
基于市场公开案例,笔者理解,多数BD交易退货的案例中,从成交到退货的平均周期大约集中在2-3年左右,该周期可能与(1)验证产品临床一期效果的时间,或(2)产品从临床前阶段到IND阶段的时间存在一定关联。许可协议通常在早期研发阶段或临床前阶段签署,项目需要较长时间获得初步成果,但若在短期内未达预期,终止(退货)可能性将大幅增加。笔者团队对应梳理总结了近年来的部分公开案例,具体如下表所示。

(三)BD交易终止原因
总结基于上述市场已公开案例和结合笔者过往项目经验,就许可方终止BD交易和被许可方终止BD交易的原因而言,许可方终止BD交易的主要原因包括但不限于(1)被许可方付款违约,(2)产品/技术无法开展;被许可方终止(退货)交易的主要原因包括但不限于(1)被许可方的商业决策调整,(2)研发进度缓慢,未达成关键研发成果,(3)外部环境压力,(4)许可产品/技术的知识产权问题等。此外,许可方和被许可方还会基于合意而终止BD交易。
1.许可方终止情形
(1)付款违约
被许可方未能按时支付许可费用或其他相关款项,是许可方终止合作的直接原因之一。这类情形通常发生在协议履行初期或中期,当被许可方因资金链问题、经营状况恶化或项目预期回报不足而不履行付款义务时,许可方会通过合同终止条款维护自身权益。付款违约不仅会直接影响许可方的财务收益,也可能对后续的项目进展造成阻碍。
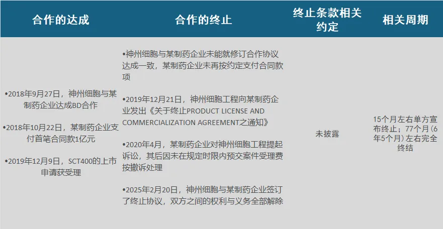
例如,在神州细胞子公司与某制药企业终止合作案例中,神州细胞子公司神州细胞工程有限公司(“神州细胞工程”)(许可方)与某制药企业(被许可方)签订《产品许可与商业化协议》,约定双方就管线代号为SCT400的CD20单克隆抗体注射液(“SCT400”)进行商业化合作,授权区域为中华人民共和国(包括香港特别行政区、澳门特别行政区及台湾地区);其后,神州细胞工程以某制药企业重大违约为由单方面解除了上述与某制药企业签订的《产品许可与商业化协议》。直到双方达成BD合作后的第6年,双方才就此项BD合作签订了终止协议,确认双方之间的权利与义务全部解除。
在该案例中,被许可方(某制药企业)正是因为项目预期回报不足而不履行付款义务,导致许可方(神州细胞子公司)决定终止合同。

(2)产品/技术无法开展
若被许可方缺乏推动项目研发或商业化的能力与资源,或存在其他不利于项目推进的商业安排或者考虑,导致项目停滞不前的,则许可方倾向于终止合作,以便收回产品权益并自行开展项目或寻找其他更合适的合作伙伴。例如,在技术复杂度较高、研发周期较长的领域,如果被许可方的资源投入不足或被许可方在关键技术开发、临床推进或生产能力上表现不力,未能满足协议中的合作要求,许可方可能担忧研发进度延迟或失败的风险,进而选择通过终止协议重新掌控项目。此外,当许可方认为项目对其研发管线具有重要战略意义时,更倾向于直接掌控项目进程,以确保项目符合自身战略规划。
例如,在DiaMedica与奥鸿药业终止合作案例中,2018年9月27日,奥鸿药业和DiaMedica就重组人组织激肽释放酶1DM199制剂在区域内及领域内独家进口注册、临床开发和商业化的BD合作,但由于中国境内的临床方案有待进一步论证,该产品于2019年7月1日前未能获得国家药品监督管理局临床试验批准,2019年8月13日,奥鸿药业收到DiaMedica关于终止《许可协议》的通知,该通知终止了双方11个月左右的BD合作。
2.被许可方终止(退货)情形
被许可方提出终止(退货)是BD交易中更为常见的终止原因,反映了项目推进过程中被许可方面临的多种不确定性和压力。具体情形可能包括但不限于以下几种主要类型:
(1)被许可方的商业决策调整
被许可方因资源分配和优先级等商业决策调整选择终止合作,以集中资源开发更具潜力的其他项目或管线,是BD交易中较为常见的现象。这种情形通常反映了被许可方在面对资源有限和市场动态变化时,重新评估管线价值的必要性。
例如,在赛诺菲与Revolution终止SHP2抑制剂合作案例中,赛诺菲基于其产品组合的整体战略调整做出终止BD合作的决定。又如,在艾伯维与加科思的BD交易终止案例中,艾伯维在与加科思合作的SHP2抑制剂项目中,出于对资产组合与战略决策原因,终止了合作并将权利返还给加科思。再如,在天境生物与艾伯维的BD交易终止案例中,艾伯维全面终止了双方关于CD47抗体化合物许可与合作协议,是基于先前项目的终止和艾伯维的战略决策。此外,在复创医药与礼来的BD交易终止案例中,礼来终止与复创医药的FCN-338项目合作同样是出于研发管线的战略调整。
以上案例共同反映出,跨国制药巨头会不时调整其资源和战略布局,因此会通过约定单方终止权(如约定便利终止条款)来实现快速退出不再符合战略需求的项目,并将资源集中在竞争力更强、潜力更高的项目上,从而能够更有效地规避潜在损失;由此不难预测,在相关交易中,有此类资源和战略调整需求的交易方,较有可能会在交易文件中坚持要求在某些情形下的单方终止权。
(2)研发进度缓慢,未达成关键研发成果
在BD合作中,项目的研发成果直接影响交易的持续性。当许可产品/技术研发进度缓慢或在研发过程中未能达到预期的关键成果,包括但不限于临床试验结果未能达到预期或无法取得关键数据支持时,被许可方通常会选择终止合作,以规避进一步投入的风险和资源浪费。这类终止的主要特征是项目表现不符合商业化和监管等要求,从而失去合作价值。
例如,在百时美施贵宝与Dragonfly的BD交易终止案例中,百时美施贵宝终止IL-12细胞因子疗法DF6002项目,原因在于临床表现未达预期25。此后,Dragonfly宣布重新获得该项目的全球权利并接管研发。又如,在默沙东和科伦博泰的BD交易终止案例中,默沙东在行使SKB571选择权的同时,向科伦博泰退还SKB315项目的开发、使用、制造及商业化SKB315的全球权益,彼时,SKB315处于1期临床,而默沙东在ADC领域有其他产品的布局,部分产品均已进入III期注册临床研究,默沙东选择优先布局后者26。这一案例同时表明,被许可方在面对有限资源时倾向于优化管线,集中发展高价值项目。
再如,在宜明昂科收回两款抗癌新药权益案例中,宜明昂科终止了与美国Axion的授权,虽然宜明昂科的相关公告中并未披露终止原因,但市场存在观点认为是因为海外研发进展缓慢,导致宜明昂科选择与Axion终止了双方的BD合作。
(3)外部环境压力
外部环境的变化,包括但不限于监管审批失败、药品定价、医保政策变化、医保覆盖范围调整等市场环境的变化或市场竞争加剧,可能直接影响产品的商业可行性和财务回报,即“投入产出比”下降,进而可能导致被许可方主动选择终止合作。
例如,在信达生物与礼来的BD交易终止案例中,FDA因信迪利单抗的临床数据不具代表性,要求礼来/信达进行额外的补充试验,以证明对美国人群的适用性而拒绝信迪利单抗的上市申请,同时国内市场竞争激烈,医保降价压力增加,礼来在其三季度财报中披露称,信迪利单抗受医保影响,三个季度均有所下滑,这些因素使得礼来选择终止合作。
值得注意的是,上文提及的神州细胞子公司与某制药企业终止合作案例中,被许可方选择不履行合同义务,进而导致许可方终止双方BD合作,其背后亦同样存在外部环境压力的影响因素。
(4)许可产品/技术的知识产权问题
此外,知识产权问题也是被许可方终止合作的重要原因之一,包括但不限于许可的知识产权的授权不完整、未得到有效公开授权、存在争议或潜在侵权风险等。这些问题可能直接影响项目的合法性和市场化前景。在此情形下,被许可方不排除会采用终止并退出项目的处理措施,以规避重大侵权责任或法律纠纷以及可能无法商业化、预期收入低于产出成本等风险。
3.合作双方合意终止情形
少部分BD交易因战略与财务考量而和平分手,双方通过协商一致终止合作,旨在避免争议、降低资源浪费,并为各自战略目标提供更大空间。合意终止通常能够确保双方的基本利益并避免不必要的纠纷,甚至为后续合作创造条件。
例如,在百济神州与诺华的BD交易案例中,百济神州与诺华基于财务和战略考量协商终止合作,将百泽安®的全球权利重新转回百济神州,同时诺华提供过渡支持,确保开发计划顺利推进。
(四)BD交易终止(退货)具体安排
基于上述市场公开案例及笔者团队过往的项目经验,BD合作终止(退货)后的具体安排通常涵盖权利及资料返还、财务处理、过渡安排等几个关键方面,以确保权利和义务的平稳交接。
1.权利及资料返还
合作终止后,被许可方通常将项目的开发、使用、制造及商业化等所有许可的相关权益返还给许可方,所有与许可产品/技术相关的所有权利和义务将重新收回许可方自身。
例如,赛诺菲与Revolution终止SHP2抑制剂合作案例中,Revolution重新获得协议项下授出的所有全球权利。同时,相关研究开发资料通常也将进行交接和返还,以确保项目能够顺利衔接或继续推进。又如,在礼来与复创医药的交易终止案例中,合作双方的《许可协议》终止后,礼来向复创医药返还本次许可项下的相关权利,双方就相关已进行的研究开发资料进行交接。
2.财务处理:已付费用不退
首先,被许可方通常有权就已经达到的监管和销售里程碑获得相应的付款,且大部分合作终止后,被许可方无需退还已支付的首付款和已实现的里程碑付款。例如,在默沙东和科伦博泰的BD交易终止案例中,科伦博泰无需退还之前就该项目向默沙东已收取的首付款及里程碑付款。又如,在天境生物与艾伯维的BD交易终止案例中,天境生物与艾伯维约定,终止协议不会影响天境生物从艾伯维收到的2亿美元预付款和里程碑付款。
其次,终止协议签署后,许可方将停止支付未来的里程碑付款及销售分成等。例如,Relay Therapeutics与基因泰克约定,由于协议终止,Relay Therapeutics将无权在终止日期后收到任何进一步的里程碑或其他到期付款。
值得注意的是,在中国药企的BD合作中,存在退还首付款及开发注册里程碑费用以及额外支付对应资金占用费用的特殊情形。例如,在上药信谊与贵州生诺的BD交易终止案例中,基于对外部市场的综合评估,同时考虑各方整体经营发展规划,上药信谊(被许可方)与贵州生诺、江苏生诺及贵州生诺全资子公司上海生诺医药科技有限公司(“生诺生物”)(许可方)签署《生产、销售及开发合作协议之终止协议》(“《终止协议》”),明确:(1)《终止协议》于签订后45个工作日内上药信谊收到生诺生物返还的1.1亿元首付款及开发注册里程碑费用后生效;(2)生诺生物于《终止协议》生效后45个工作日内按照年化3%利率向上药信谊支付1.1亿元首付款及开发注册里程碑费用对应的资金占用费。
3.过渡安排
为确保合作项目在终止后仍能平稳推进,双方通常会约定一段过渡期,继续履行合作协议项下的部分义务,或提供资金等过渡支持或交接相关资源和资料,过渡期从几周到半年不等,过渡期间的费用一般由终止方或被许可方承担:

此外,在部分实践案例中,除了被许可方在过渡期会为许可方提供服务与支持以帮助许可方推进必要或关键的事项,许可方也可能为被许可方提供较为长期的支持,以推进被许可方后续的研发或商业安排。此类安排通常发生在双方合意终止、和平分手的情形下。双方对于许可产品的项目的终止可能并不是双方全面合作的终止,双方可能仍然存在其他方面的后续商业合作等。例如,在诺华和百济神州合意终止合作后,双方约定,诺华(被许可方)将为百济神州(许可方)提供过渡服务和支持,确保百泽安®开发和商业化计划中的关键事项顺利推进,包括对生产、注册申报、药品安全和临床事项的支持。百济神州还同意继续为诺华提供百泽安®的临床试验用药,以支持其临床试验的开展。
4.其他条款
在一些案例中,终止协议中除了常见的权利及资料返还、财务处理和过渡安排外,还可能包含部分限制性义务条款等。这些条款通常是为避免后续争议、保护双方的商业利益以及确保合作终止后各自的独立性而设定的。
例如,在Fate与杨森终止合作案例中,合作终止后,任何一方均无权继续开发、制造或商业化任何合作产品或使用另一方的材料;任何一方均不得独立开发、制造或商业化任何产品,包括针对合作产品所针对的任何抗原的任何产品。
03
医药BD医药BD交易终止条款的
关注要点及相关建议
在BD交易文件中,终止条款是交易文件的重要条款之一,其可以理解为在BD交易合同中,交易主体就终止事宜达成的约定,形式上其可以是主要合同文本中约定的终止条款,也可以是相对独立于主要合同文本而另行达成的独立协议。
BD交易终止条款通常由两部分内容组成:其一是触发终止的条件;其二则是终止的条件成就后所产生的后果或影响。通常情况下,BD交易终止条款会就终止条件、通知要求、后续义务、解除方式和终止日期等内容进行相应的约定与安排。从市场公开案例来看,BD交易终止的诱因可能是复杂的,但具体到法律层面的条款约定而言,这些复杂多样的影响因素可以通过相对体系化的框架来整合与作出具体约定。
(一)重视无故终止/任意终止的相关约定
如上文所述,在有任意终止(无故终止)权利的一方根据约定行权后,将发生终止效果。从事件案例来看,上文中举例的赛诺菲与Revolution终止SHP2抑制剂合作案例和Fate与杨森终止合作案例均为典型的被许可方行使无故终止/任意终止权利以终止BD交易协议的情形,此外,还有如Relay Therapeutics与基因泰克的BD交易终止案例以及天境生物与艾伯维的BD交易终止案例。这些BD交易终止还有一个特点,即相关BD交易终止不影响许可方已从被许可方收到的款项。
对此,笔者倾向于建议重点关注,在交易文件中的、在协议终止后仍继续存续有效、且需要继续履行的条款,尤其是支付对价条款、监管审批条款、药物警戒条款、竞争条款、知识产权条款(尤其是涉及基于交易产生的知识产权的内容)、背景知识产权条款、保密条款、数据和资料归属与返还条款等的约定。
(二)核心利益未达成应作为明确终止的情形
在BD交易中,合作双方均有其追求和达到的核心利益,以License交易为例,许可方所追求的核心利益包括但不限于按照协议约定获得相应的付款,被许可方所追求的核心利益则包括但不限于按照协议约定获得相应的权利。对此,笔者倾向于建议关注,在交易文件中,将任何一方核心利益落空或无法实现的情形,明确约定为一项独立的合同终止权触发事件。以License交易为例,具体而言,可考虑采取以下安排:
1.尽可能约定核心利益未达成的具体情形与客观标准。以DiaMedica与奥鸿药业终止合作案例为例,合作双方通过对取得或者完成对应开发里程碑约定具体时间节点的方式,将被许可方的“勤勉义务”明确了标准,也界定了许可方核心利益未达成的具体情形和客观标准。
2.设置行使终止权前的合理补救期与规范通知程序。为避免终止权被滥用或者突然的合同僵局,避免单一偶发事件导致长期合作关系的结束,可以考虑为相关终止权附上程序性的条件,例如约定,主张终止的一方必须向违约方发出书面违约通知,并给予一个合理的补救期(如30至90日),以及需要附上佐证违约方违约的合理资料。仅当违约方在该期限内未能补救,终止权方才正式形成。例如以DiaMedica与奥鸿药业终止合作案例为例,双方针对发生未能达到约定的情形,约定了30天的磋商期,并赋予了在磋商期届满后双方的单方终止权。
3.对于某些非因根本违约导致、或后果暂难精确量化但严重影响一方核心利益的情形(如法规重大变化导致市场价值剧减),不适宜直接为约定终止情形的,可考虑为各方主体设置阶梯式的救济路径。首先,约定双方负有就此进行善意协商的义务;其次,可预先设定一些替代方案,例如,允许调整未来的里程碑付款金额或销售分成比例、修改或缩减许可范围(如适应症或地域)、或将独占许可转为非独占许可等。
(三)因合规导致的违约终止需要特殊关注
医药行业作为受到强监管的行业,BD交易所涉及的研发、生产及商业化等活动均需要遵循严格的监管要求,例如,药物非临床研究质量管理规范(Good Laboratory Practice, GLP)、药物临床试验质量管理规范(Good Clinical Practice, GCP)、药品生产质量管理规范(Good Manufacturing Practice, GMP)、药品经营质量管理规范(Good Supply Practice, GSP)、药物警戒质量管理规范(Good Pharmacovigilance Practice, GVP)等文件的要求以及国内与海外(如适用)反腐败与反商业贿赂等相关法律法规的要求。故通常会在交易文件中约定单独的合规条款或将合规内容放置于协议一方的陈述和保证中,假如违反该等约定,则会导致违约,进而可能导致终止的条件成就。以我国为例,随着监管制度及规则的不断完善,医药产品的研发、生产及商业化活动所面临的监管要求也更加严格。对此,笔者倾向于建议,在BD交易文件中将合规条款与终止条款相挂钩,以强化交易主体的合规义务并控制合规风险。但需要注意的是,不宜采取“一刀切”的方式,将违反任何监管要求直接作为终止条件;较为稳妥的方式采取分层处理方式,根据不同的不合规行为的性质、法律责任的严重程度以及对交易的影响,分情况设置其后果,例如不同时限的补救期或者宽限期、承担违约责任等,并明确只有在违约方未能在合理期限内纠正违规行为或违规行为已对交易造成实质性损害时,方可触发终止条款。在上述纠正违规行为期限内,违约方一旦按照约定采取补救措施,则可以产生阻却违约终止条件成就的效果。笔者在实践中也注意到,若针对补救期或宽限期的约定存在歧义或者理解存在分歧,较有可能会在终止条件是否已经成就上产生争议。
对此,笔者倾向于建议:
1.在起草交易文件时,注意确保该等条款内容的表述清晰,包括期限的起始节点,具体的适用情形,在期限终止时应达到的标准,针对所达到标准的确认机制等;
2.从守约方保护利益角度而言,假如需要针对设置有补救期或宽限期的违约行为主张行使终止权利的,应关注所约定的相关程序均已完结而违约行为未被补救,以及相关通知的书面记录和/或其他佐证资料,确保行权的依据和过程完整;
3.对于违约方保障自身利益角度而言,若对于守约方的行权提出抗辩或者异议的,同样需要有其已满足约定的行为的书面记录和/或其他佐证资料,并及时地向行权的一方提出,以避免交易终止导致遭受损失的风险。
(四)厘清NewCo模式BD交易中终止后NewCo股权安排
NewCo交易模式在生物医药行业中迅速崛起,2024年已发生了近7起NewCo交易,2025年更是迎来井喷式爆发。在中美政治博弈、创新药融资仍举步维艰的情况下,NewCo交易为Biotech企业一种有潜力的创新发展并吸引海外资本的模式。与此同时,随着中国创新药企逐步走向全球,面向国际市场,NewCo交易所涉及的法律合规问题也日益复杂,跨境法律问题和多样化的股权架构成为交易中必须关注的重要方面,其中涉及的技术交易和股权交易的终止条款的重要性也不言而喻。
在一些NewCo模式BD交易文件中,除了上文提及的技术许可涉及的终止安排事项外,当事各方还需要就许可方享有的NewCo的股权在终止后的具体安排进行相应明确,例如,NewCo股权是否保留以及保留的份额;在NewCo股权在不保留的情况下,各方对后续股权转让相关协议签署等交割事宜的配合安排;以及在NewCo经营不善等终止情形下,是否启动NewCo破产清算流程,如果启动,各方在NewCo的权益如何进一步分配等。
(五)明确BD交易终止后监管审批权利相关的约定
BD交易终止后,若交易标的产品管线或技术的监管审批权利归属发生变动时,则会涉及一方向另一方移交现有相关权利,另一方从一方获得相关权利的情形,其中会涉及主要的三项核心事项:
1.相关监管文件的移交,如包括但不限于移交与交易标的产品管线或技术相关的监管文件和批准、监管通信、报告、研究方案、数据(包括临床数据)等;
2.与第三方的合同权利义务转让,如包括但不限于转让为推进交易标的产品管线或技术的开发而与相关的CRO、CMO 、CDMO等CXO或经销商订立的相关协议所对应的权利义务等;值得进一步关注的是,由于合同具有相对性,一般情况下,若想转让前述权利义务需要得到第三方主体的确认及同意;
3.反向许可(License back),如包括但不限于由原被许可方向原许可方反向许可其应用在交易标的产品管线或技术上的原被许可方背景知识产权或其在交易标的产品管线或技术上的相应知识产权等;值得进一步关注的是,该等反向许可通常需要明确许可范围及财务对价。
对此,笔者倾向于建议关注:(1)针对上述监管文件移交事宜,应注意遵守所在地适用的个人信息保护和数据监管等方面的合规要求,以中国为例,如向境外移交相关监管文件的,且涉及传输个人敏感信息或者传输超过规定阈值个人信息的情形时,应注意依照适用的效果法律签订个人信息保护标准合同并办理个人信息保护标准合同备案等监管程序;如果还涉及向境外提供中国人类遗传资源信息的,还应注意遵守人类遗传资源管理相关的要求,进行事先报告和提交信息备份。(2)针对上述第三方的合同权利义务转让,除非事先与相关第三方之间有明确的约定,否则后续合同权利义务转让是否可达成取决于第三方是否同意,因此需要转让的一方予以相应的配合,此外,还涉及原合同义务的履行,比如付款义务以及其他相关债务等,对于受让的一方而言,需要注意在相关转让文件中明确各债务的承担主体。(3)针对上述反向许可事宜,需要注意许可范围能够保障后续产品开发、生产或商业化的自由实施,以及财务对价公允等。
(六)适用非成文法司法区域法律时应作出相对具体的约定
在适用普通法体系的司法管辖区,若合同约定较为原则的终止条款,进入仲裁或诉讼后,由于缺乏像中国大陆等完善成文法体系那样详尽的具体法律条文直接规定终止后的处理方式,当事各方往往需要援引判例法、类似先例及衡平法原则等来支持其主张。在此情形下,法律适用的不确定性增加,并且还可能导致各方在诉讼或仲裁中承担更高的时间和费用成本。
对此,笔者倾向于建议交易主体重视交易文件中的终止条款的约定,尽管最终交易主体可通过协商方式就终止后各具体事项作出处理,但需要认识到随着双方合作的推进,内部与外部会产生较多的不确定因素,因此,越早地在交易文件中明确具体的终止后各方权利和义务,越有利于控制相关风险和可能发生的各项成本,最终减少争议发生的可能性。
04
尾言
合则共进,散亦从容。医药BD交易的终止不应简单贴上“合作失败”的标签,而应被视作合作双方在动态市场环境中,经过实践检验后作出的理性调整。因此,当医药BD交易合作双方以专业态度处理终止事宜,厘清权利义务边界、妥善完成资产交接,便能将终止转化为新的起点,促使合作双方各自在医药创新的版图上、在不同情境或轨道中从容有序地绽放独特价值,有效发挥出交易技术产品的最大潜力,共同推动医药行业生态的多元发展与繁荣。
产业资讯
药时代
2026-04-22
16
产业资讯
动脉新医药
2026-04-22
15
产业资讯
动脉网
2026-04-22
16
热门资讯