产业资讯
MedTrend医趋势
2026-04-30
8
2026年春天,北京手术机器人租赁市场迎来密集招标窗口期。
4月16日,首都医科大学附属北京儿童医院发布骨科手术导航定位系统租赁项目公开招标公告,预算408万元,租赁期三年,专门面向中小微企业且不接受进口产品;
2月,全国骨科龙头北京积水潭医院发布采购意向,计划一次性租赁3台骨科手术机器人,预算高达930万元,成为目前公开信息中金额最大的单笔租赁项目;
几乎在同一时间,北京清华长庚医院也在推进一台机器人租赁,拨款250万元......
据医趋势了解,过去两年北京的租赁探索主要集中在骨科机器人这一相对成熟的细分领域。而随着术锐单孔腔镜机器人完成租赁破冰,这一模式正加速向全品类手术机器人复制。北京在这一探索上跑在前列,或对全国产生明确的示范效应。

01
七家头部医院密集落地
据不完全统计,2025年以来,北京已有至少七家公立医院公开手术机器人租赁项目,形成了从试点到批量的加速扩容趋势。
2025年4月,北京老年医院完成北京市首台“服务租赁”模式骨科手术机器人装机,型号系天智航天玑2.0。据悉,这一模式由中关村发展集团旗下中关村科技租赁首创——租赁公司购买设备及全套技术服务包,委托技术服务方与医院签订服务协议,医院按开机使用次数支付单次固定服务费,有效破解了一次性采购资金压力大与创新产品规模化推广难的矛盾。
至此,“骨科手术机器人+租赁”的创新商业模式应运而生。
产业的反馈几乎是即时的,作为最早吃到这一红利的企业,天智航的业绩兑现颇具代表性。2025年公立医院公开中标数据显示,其以28台中标量、约2.21亿元金额位居行业第一;同期公司营收达到2.83亿元,同比+58.38%;全年手术量超过4.9万例,累计突破15万例。
装机带动手术量,手术量反哺收入,这种原本需要多年才能建立的正循环,在租赁模式下被明显放大。随后,该模式开始在更多医院落地。
2025年8月,北京市顺义区医院发布骨科手术机器人技术服务招标,总预算达924万元,并在今年初完成中标,价格被精确拆分到一台手术5000元,服务期36个月。

截图自北京市顺义区医院购买骨科手术机器人技术服务项目(二次)中标公告
2025年12月,北京世纪坛医院与北京机器人融资租赁股份有限公司签订租赁合同,引入长木谷膝关节置换导航系统,金额122.5万元;北京安贞医院启动两台骨科机器人的租赁调研,拟采用阶梯式收费、按实际使用例数支付租金的灵活模式。
进入2026年,租赁招标明显提速。
2月,北京积水潭医院发布采购意向,计划一次性租赁3台骨科机器人,预算达930万元,成为目前公开信息中体量最大的单笔项目;3月,北京友谊医院完成骨科手术机器人租赁项目中标,金额366万元,服务期三年,要求覆盖从术前规划、术中导航到术后验证的完整能力体系,并附带持续培训服务;4月,首都医科大学附属北京儿童医院发布租赁招标,预算408万元,并明确面向中小企业、不接受进口产品......
与此同时,连续中标世纪坛医院、友谊医院等项目的北京机器人融资租赁股份有限公司,已经成为当前最活跃的市场运营方之一。其背后由首钢体系与国资平台支持,百亿级机器人基金提供资金保障,使得设备前置投入与长期回收成为可能。公开数据显示,截至2025年6月,该平台已推动30余款高端医疗设备入院试用。
02
打破合规限制,从骨科到腔镜
从表面看,手术机器人租赁的障碍似乎在于动辄数百万的价格;但如果深入制度层面,会发现真正的约束是合规。
一方面,在传统语境下,任何带有收入分成、利润分配的模式,几乎都会触及医院“承包经营”的红线,成为审计与巡查的重点;另一方面,近年来顶层设计层面一再通过相关政策,对机器人产业发展作出明确部署。比如2024年开始的设备更新采购,就明确鼓励医疗机构加快包括手术机器人在内的高端设备应用。
手术机器人更大规模入院应用势在必行,北京承担了破局的角色。
4月7日,北京市医保局等十部门关于印发《北京市支持创新医药高质量发展若干措施 (2026年)》。医趋势在政策解读会现场了解到,新政最受行业关注的变化之一,就是手术机器人首次从重点赛道升级为独立政策条款。第20条明确指出:搭建机器人等高值医疗设备租赁平台,加速手术机器人入院应用和创新迭代。

解读会现场
据医趋势了解,创新租赁由北京卫健部门负责推动落实。破局之道在于重新设计了路径——由地方政府或权威机构搭建公共租赁平台,统一采购设备并向医院提供租赁服务。
具体而言,国资平台承担设备采购与资产持有;企业提供完整的技术与服务能力;医院则以“服务采购”的形式,根据使用量支付费用。
这种“合规重构”,很快在更复杂的场景中被验证。2025年12月,北京大学首钢医院引入术锐机器人单孔腔镜机器人,成为北京市首台以租赁模式落地的腹腔镜设备。相比骨科机器人,腔镜系统在价格、技术复杂度以及监管敏感性上都更高,这一突破意味着该模式具备跨品类复制能力。

在同期举办的示范中心签约仪式上,北京市医院管理中心相关负责人给出的评价颇具代表性:租赁模式的核心,不只是降低初始投入,更在于为医院提供一种风险可控的技术引入路径,并在此基础上形成“医院发展、患者受益、产业升级、技术迭代”的多赢生态。
医趋势在政策解读会现场获悉,过去,国产腔镜机器人进入北京头部三甲医院极为困难。自新政实施以来,术锐在北京的装机数量实现翻倍,手术量从千例级跃升至接近5000例,增长超过5倍。
《北京市支持创新医药高质量发展若干措施(2026年)》还指出,将手术机器人联合研发、使用成效、机器人全场景开放情况等纳入公立医院绩效监测。将符合条件的手术机器人辅助操作技术纳入立项。落实特例单议、新药新技术除外支付等配套机制。
截至今年3月,北京已累计获批手术机器人43个,数量全国第一,产业规模和临床积累均已足够厚实,政策方向自然从"扶上马"转向"送一程",租赁正是这一阶段最关键的工具之一。接下来值得关注的,是两件事能否跑通:一是绩效挂钩是否真正落地,二是租赁模式能否规模化复制。一旦这两个机制形成闭环,手术机器人从“可以进院”,走向“必须进医”,只是时间问题。
03
谁能在租赁时代胜出?
如果细读当下北京的招标文件,会看到租赁模式的兴起,或许正在从根本上改变手术机器人行业的商业逻辑。
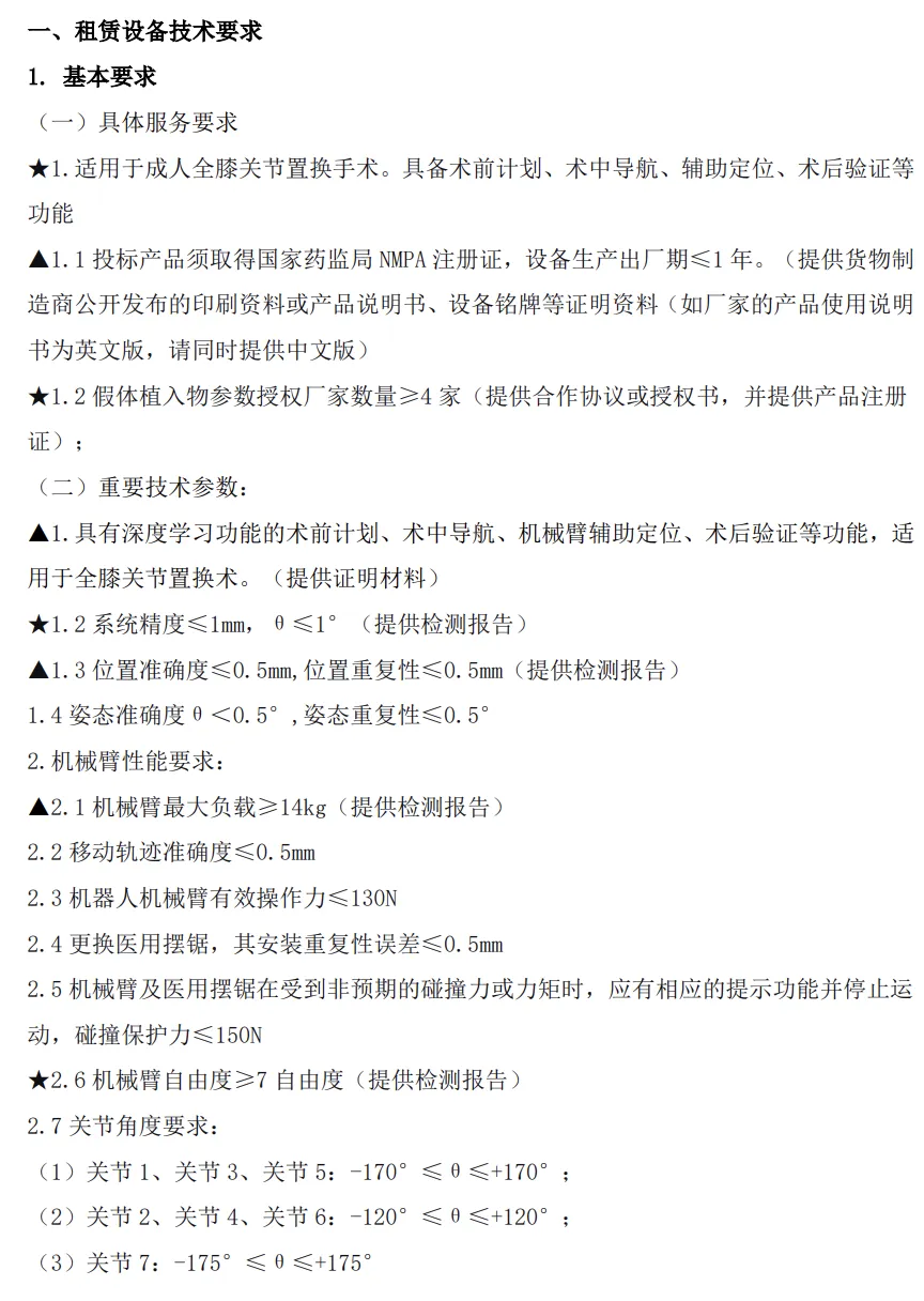
以首都医科大学附属北京世纪坛医院的骨科手术机器人租赁项目为例,其要求已经远远超出传统设备范畴:设备必须是最新型号、出厂不超过一年,精度、负载、自由度等核心指标全面对标国际先进水平;与此同时,服务条款几乎构成了项目的“主体”——从术前培训、术中跟台,到术后维护、科研协同,甚至包括远程会诊与教学体系建设,都被打包进合同。
换句话说,医院采购的已经不再是一台设备,而是一整套以手术机器人为核心的“能力单元”。

北京世纪坛医院关节骨科手术机器人租赁项目部分技术要求
这种变化,将直接倒逼厂商从“制造商”到“服务商”的转变。
第一是资产管理能力——设备不再一次性交付,而是分布在多家医院长期运营,涉及调度、维护、翻新甚至再投放,本质上更接近一个“设备运营商”;
第二是临床服务能力——跟台支持、医生培训、科研合作成为标配,谁的临床支持体系更强,谁的续约率就更高;
第三是数据运营能力——随着设备联网与手术数据积累,如何通过数据提升手术效率、优化设备利用率,甚至反哺产品迭代,正在成为新的竞争分水岭。
再往前一步看,北京市场本身就是全国医疗资源与政策的高地,在这里通过租赁模式积累的真实世界数据,将成为企业走向全球市场的重要背书,成为企业出海的“跳板”之一。
过去5年,国内手术机器人行业发展迅速崛起,据沙利文数据披露,估计到2026年达到38.4亿美元,增速显著超出全球同期水平。
在日新月异的高端技术领域,政策始终只能扮演辅助角色。如果把租赁模式当作潜力市场的一把钥匙,当打开大门之后:如何让技术在更广泛的临床场景中持续创造价值,仍然取决于企业自身的临床价值与技术实力。
产业资讯
医药魔方Info
2026-05-04
6
产业资讯
药融圈
2026-05-04
3
产业资讯
Medaverse
2026-05-04
4
热门资讯