EN
产业资讯 政策法规 研发追踪 医改专题
临床新时代已开启,CDE为新药临床试验设计划重点了!
产业资讯 CPhI制药在线 2021-02-01 5718

    2021年1月最后一个星期周五(2021年1月29日),又被制药行业调侃为"周五布置家庭作业日",国家药品监督管理局药品审评中心官网发布《药物临床试验适应性设计指导原则(试行)》,自发布之日2021年1月29日起实施。此指南为规范和统一国内对适应性设计的认识,促进适应性设计的应用和理解以提高研发效率,目前,我国尚未有专门的药物临床试验适应性设计指导原则,该指导原则的正式实施将助力国内新药质量的进一步提升,本文为大家梳理了本指导原则中临床试验适应性设计重点内容并结合自己的解读与大家分享。

       

一、临床试验设计过程中的困难和挑战

       

在刚刚过去的2020年,注定不平凡的一年,是新政实施后新监管时代的起步之年,国家药监局与国家卫健委联合发布了新版《药物临床试验质量管理规范》,于2020年7月1日起正式实施,标志着中国的药品临床进入全球化时代的重要一步,同时也对药品临床试验设计提出更高的规范性要求,中国的新药创新迎来了令人鼓舞的新时代。


传统的临床试验多是基于试验前期有限的数据而设计,容易产生较大的设计偏差,适应性设计因其可根据试验过程中积累的数据对试验做出相应的修改,以修正初始设计时的偏差,从而增加试验的成功率,提高试验的效率,使得疗效具有优势的药物能尽快应用于临床实践。采用含有适应性修改的临床试验将对试验设计、统计分析方法和试验操作流程提出更高的要求,因此,监管机构亟需制订相关的指南予以支持并加以规范。为规范和统一国内对适应性设计的认识,促进适应性设计的应用和理解以提高研发效率,CDE自2019年5月召开启动会,确定指导原则的基本框架和基本要求,明确撰写工作分工等,历经多次专家会议讨论,形成征求意见稿,2020年5月13日上网征求意见3个月(2020年8月13日截止);2021年1月29日CDE正式发布实施《药物临床试验适应性设计指导原则(试行)》。

       

二、药物临床试验适应性设计如何落地实操?

       

1、定义和适用范围

图片

       

2、适应性设计中需要考虑的4大因素

图片

       

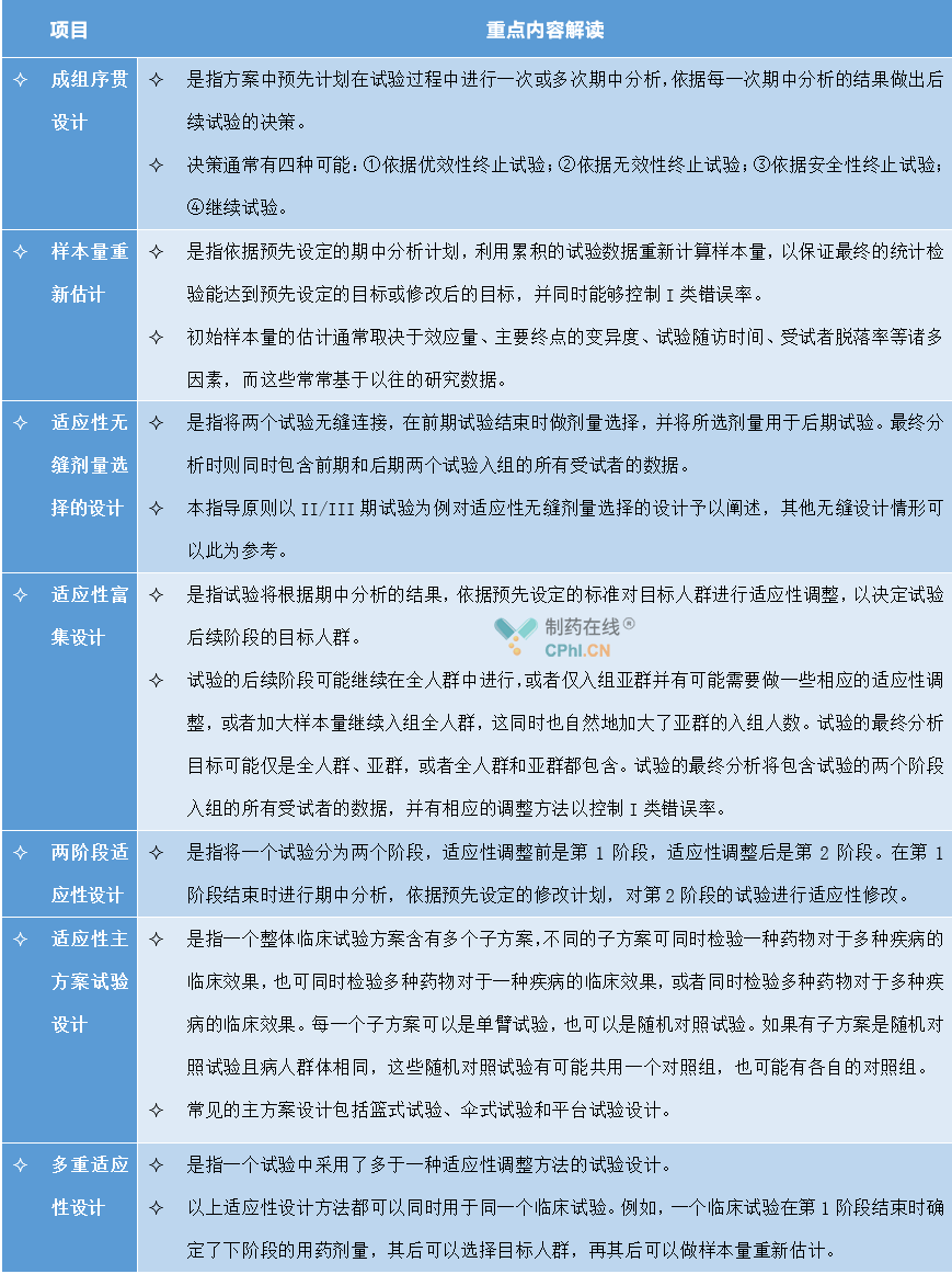
3、7种常用的适应性设计类型

图片

       

4、2个其他考虑

图片

       

三、新临床时代,临床试验设计展望

       

2021年,注定也是不平凡的一年,是我国现代化建设进程中具有特殊重要性的一年。对于医药行业来说,这一年如何开好局至关重要,是新政实施后新监管时代的起步之年,由于药物研发的复杂性和不确定性,需要在研究过程中不断挑战试验方案,因此,临床试验将步入适应性设计的新时代,但临床试验适应性设计目前尚存在很多悬而未决的技术问题,发达国家对适应性设计的相关问题也处于探讨和摸索之中,尤其是临床试验数据相关统计学问题尚未达成共识,相信随着《药物临床试验适应性设计指导原则(试行)》的落地实施,争取抓住"适应性设计"这一契机,接轨国际临床研究水平。


您可能感兴趣
全球CAR-T药物销售额排行(2026Q1)
全球CAR-T药物销售额排行(2026Q1)
产业资讯 细胞基因治疗前沿 2026-05-22 360