EN
产业资讯 政策法规 研发追踪 医改专题
国家药品集中采购盘点——敢叫市场换新天
产业资讯 医药魔方 2021-03-01 4782

    

2018年11月,《4+7城市药品集中采购文件》发布,从此国家组织带量采购拉开序幕。到今年2月3号,国家集采已开展四轮五批,并对市场产生了较大的影响。在这2年多的时间里,集采的规则和政策逐渐完善,轮次之间的间隔时间缩短,频率趋于稳定在一年两轮,并逐渐常态化。魔方咨询团队基于政策和魔方数据库,对这四轮五批集采的趋势和特点进行盘点。


图片


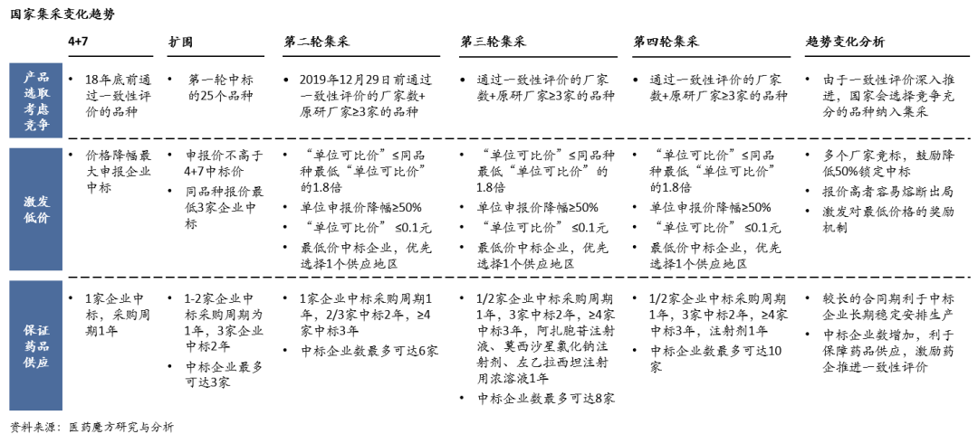
一、规则逐渐完善,配套政策相应出台


从规则来看,从4+7到第四轮,规则逐渐成熟完善。首先,4+7选择的是18年底通过一致性评价的品种,但对过评企业数量没有限制。这使当时部分品种仅有1家过评企业,进而导致竞标时几乎未降价即中标。其次,从第二轮开始,对价格的规定改变了之前的最低价中标方法,规则的丰富使报价高者容易熔断出局,并激发对最低价格的奖励机制。而且,随着一致性评价的逐步推进,参与集采的厂家数量逐渐增加,相应的集采规则中,最多中标企业数也从1家增加到10家,这有利于保障药品供应,同时鼓励企业推进一致性评价。


图片


除了集采本身的规则外,相关配套政策也趋于完善,比如在第三轮集采期间,医保基金结余留用政策发布,鼓励医疗机构使用集采中标品种并合理报量。第四轮集采期间,“2号文”发布,正式将集采常态化和政策化,并宣布未来生物药和中成药也将开展集采。


二、价格降幅逐轮增加,促进节约医保基金


四轮集采价格降幅平均数逐轮提升,从4+7降幅为51%到刚开标的第四轮降幅平均数达到75%,中位数达到77%。降价的同时带来医保基金的节约金额的提高,我们预计第四轮集采将节约333亿元的医保基金,位列四轮集采之首,四轮五批集采共节约918亿元,这对提高医保基金的使用效率具有重要意义。


图片


三、品种剂型逐渐丰富,各疾病领域渐被集采蚕食


从品种剂型来看,口服常释剂型一直是集采的主流,这与该剂型一致性评价开展比较成熟不无关系,而一致性评价通过数量又是集采品种选择的重要考量因素。同时我们看到从4+7/扩围到第四轮,集采纳入品种的剂型越来越丰富,第二轮新纳入了缓控释剂型和咀嚼片,第三轮新纳入了颗粒剂、口崩片、滴眼剂和口服溶液剂,第四轮则首次纳入了吸入剂。而且集采纳入的注射剂品种数量逐渐增加,本轮共纳入了8个注射剂品种,且从第三轮开始,注射剂品种的约定采购量计算比例和采购周期都少于相同中选厂家数的其他剂型,这也是国家鼓励注射剂一致性评价的表现。


图片


从品种的疾病领域来看,四轮集采品种主要分布在精神神经用药、抗感染药和降脂药等疾病用药中。其中降脂药品种是被集采覆盖的“重灾区”代表,在4+7中,降脂药重磅品种阿托伐他汀和瑞舒伐他汀纳入集采目录,第二轮和第三轮中,辛伐他汀和匹伐他汀也成为了集采品种,至此,降脂药的重磅品种已全被纳入了国家集采,第四轮中未纳入降脂药品种。未来将有更多药品延续降脂药的命运,逐渐被集采覆盖。


图片


随着越来越多的品种纳入集采,主要疾病领域正逐渐被集采蚕食,降脂药的集采品种销售额已占80%,未集采的降脂药品种中,目前无通过一致性评价的品种,这可能是因为这些品种的临床潜力较低,销售额不高,企业缺乏动力做一致性评价。抗酸药和抗哮喘+COPD领域第四轮集采品种销售额占比较高,超过15%。脑血管和外周血管治疗剂和免疫增强剂两个领域目前无纳入集采品种。对于被集采蚕食程度不同的疾病领域,企业的进入机会不同,若集采品种占比较高,则非集采的差异化品种是企业布局的好选择。


图片


四、原研药企参与积极性降低,TOP内资药企成主要赢家

 

较大的价格降幅使企业的销售额大幅降低,因此从第三轮集采开始,较多MNC开始用报高价的方式放弃参与集采,转战院外市场。第四轮集采中仅2个品种为MNC原研厂家中标,分别是赛诺菲的氨磺必利片和费森尤斯卡比的丙泊酚中/长链脂肪乳注射液。


图片


从企业角度看,有品种中标已经成为了企业们在集采时代下存活的一针强心剂。对四轮五批集采中中标品种数TOP5厂家进行盘点后我们发现,浙江华海在4+7和扩围中表现亮眼,中生制药、齐鲁、扬子江三家企业在四轮五批集采中中标品种数较多,均超过20个。可见TOP内资药企才是集采主要的赢家。


图片


图片

 

除了采购品种数外,采购金额也是企业们重点关注的指标,采购金额的高低不仅与中标品种数有关,更与企业的报价策略有密切的关系。比如第四轮集采的大赢家“花园药业”的中标品种为3个:多索茶碱注射液、缬沙坦氨氯地平片和左氧氟沙星片。其中多索茶碱注射液和缬沙坦氨氯地平片均为本轮集采采购金额TOP10品种,而且在这些品种的报价中,花园药业的价格在中标企业中相对较高(如在多索茶碱注射液的报价中,最低价中标的扬子江报价为3.6元/支,而花园药业的报价为17.78元/支),这也保证了花园药业最终采购金额较高。 


图片


五、集采未来展望:500个品种是关键,生物药中成药集采在即


集采作为新医改时期最重磅的政策之一,曾经和未来都将引发医药行业的剧烈动荡。今年1月28日,国务院办公厅下发《关于推动药品集中带量采购工作常态化制度化开展的意见国办发〔2021〕2号》,正式将集采常态化、制度化。文件明确了集采品种选择的范围:“重点将基本药品目录内用量大、采购金额高的药品纳入采购范围,逐步覆盖国内上市的临床必需、质量可靠的各类药品,做到应采尽采”。


图片


图片


今年1月份也进一步明确“500个品种”相关政策,即未来省级集采将主要针对国采之外,占用医保费用排名前500的药品开展集采。我们基于魔方数据库对500个品种进行了整理(基于百张床位以上医院的销售数据),这500个品种主要是抗肿瘤、消化系统、心血管系统等疾病的药物,并且已有82个品种纳入了国家集采。目前未纳入国采的化药品种中,已有142个品种申请+通过一致性评价厂家数量≥3家,这些品种未来纳入国采的可能性较大。未来的带量采购会以这500个品种为中心,快速扩散。


另外,在2号文和之后的吹风会上亦明确未来中成药、生物药将纳入集采。预计2021年,生物药集采将至少完成一轮,有较大概率以胰岛素先行。生物药和与化药的临床使用情况不同,尤其是单抗类生物类似物的临床使用与原研是否相同仍缺乏大量真实世界数据的支持,因此单抗类生物类似物从省级集采开始探索的可能性大。且集采规则将与临床应用经验相符,武汉胰岛素和冠脉支架集采的规则是未来生物药集采的重要参考,可能会区分原研和生物类似物厂家,甚至区分生物类似物厂家。这些政策将给药企们带来不小的挑战,尤其对于在生物药集采开始前后上市的生物类似物厂家来说,市场尚未打开,医院是否会报这些企业的量都是问题,利用集采窗口期快速进院推广成为这些企业未来的方向。


图片


过去的2020年是集采三年窗口期的第一年,也是起步之年,2021年应是集中带量采购、集中挂网采购、集中动态调整速度最快、覆盖面积最广的一年。预计今年国采、省级集采都将有很多动作,医药行业亦将迎来更多的变化。在这样大浪淘沙的市场环境下,如何完善自己的产品管线,实现更好的生存发展是每个企业该思考的问题。

您可能感兴趣
全球CAR-T药物销售额排行(2026Q1)
全球CAR-T药物销售额排行(2026Q1)
产业资讯 细胞基因治疗前沿 2026-05-22 368