产业资讯
智药局
2025-11-22
604
就在近日,AI生物科技公司Profluent宣布已获得1.06亿美元(约合人民币7.54亿元)的新融资。
本轮融资由Altimeter Capital和Bezos Expeditions共同领投,背后的两家投资人来头都不小。
Altimeter Capital是硅谷著名科技基金,成功押中Snowflake、OpenAI等公司,而Bezos Expeditions则是亚马逊创始人、前世界首富贝佐斯的个人投资公司。
两大顶级投资机构共同押注Profluent,体现出对其技术路线和商业前景的强烈信心。
01
ProGen作者创办
Profluent成立于2022年,总部位于美国加利福尼亚州伯克利,是一家AI蛋白质设计的公司 。
创始人兼首席执行官Ali Madani博士是典型的技术型创始人,毕业于加州大学伯克利分校,曾经是Salesforce AI Research的ProGen的第一作者。

智药局曾经报道过ProGen这一模型,曾经引发行业的广泛讨论。
其核心突破在于,它首次成功地将自然语言处理技术应用于蛋白质设计,能够从零生成自然界不存在的、但具备特定功能且结构稳定的人工蛋白质。
因此,当Ali Madani宣布创办Profluent Bio时,即获得由Insight Partners领投的900万美元种子轮融资。
Ali Madani坚信,未来生物学将走向数字化与可编程化。
基于这个信念,Profluent没有走传统的生物发现路线,而是尝试更直接的事情:利用AI模型按需设计新蛋白质。
该方法大量依赖庞大的蛋白质数据集,Profluent已经构建了超过1150亿条蛋白质序列的“蛋白质图谱”,它是业内已知最大的私人生物数据集之一。
自成立以来,该公司已经发布多个AI生命科学模型,用于生成新型蛋白质,包括proseLM、Protein2PAM 和 ProGen3。
目前,Profluent的最新AI蛋白质设计模型为ProGen3,能够通过单一输入提示生成新型抗体。结果显示,这些抗体在结合目标蛋白方面与商业化抗体相当,甚至显著更强,同时结构差异且不侵犯现有专利。
然而,Profluent的终极目标远不止推出几个成功的产品。它旨在创建一个AI驱动的蛋白质设计平台,这类似于生命科学的操作系统。
在公司看来,AI对生命科学的突破不仅在于设计,还包括一系列与之相关的技术进展,包括制造、细胞治疗成分和递送等。
Profluent 的目标是提供“一站式”生物模型解决方案,而不是让客户向10家不同的公司寻求服务。
因此,Profluent将大量资源投入到了基因编辑大模型。
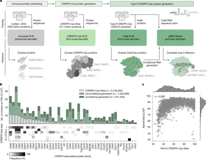
2024年4月,Profluent发布了其突破性成果——OpenCRISPR-1 。公司称,OpenCRISPR-1是全球首个基于生成式AI的基因编辑器。

图:设计CRISPR-Cas系统的语言建模方法
该模型能够生成高度功能化的CRISPR–Cas蛋白质,为基因编辑技术的发展提供了新的方向。
在医药领域,该模型生成的CRISPR–Cas蛋白质可以用于开发更安全、更高效的基因治疗方案。
农业领域,基因编辑技术可以用于改良作物品种,提高作物的抗病性、抗逆性和产量。新型编辑工具的出现将为农业生物技术提供更多选择。
合作方面,Profluent和丹纳赫旗下基因组学公司IDT开展深度合作,共同设计和优化下一代酶。
02
贝佐斯看好AI生命科学
值得一提的是,这也是全球前首富、亚马逊创始人贝佐斯首次投向AI制药公司。
从亚马逊退休后,贝佐斯可一点都没闲着。他不仅专注于自己热爱的太空事业,还携巨资进军前沿科技领域,同时也活跃在慈善和投资舞台。
尤其亿万富豪青睐的生命科学领域,贝佐斯也砸了重金投入。
贝佐斯主要关注生命科学的两大方向:
前沿抗衰老技术:抗衰老公司Altos Labs融资额高达30 亿美元,贝佐斯是其主要投资者之一,他还投了Unity Biotechnology,该公司聚焦清除衰老细胞。
合成生物等可持续技术:他创办了贝索斯可持续蛋白质中心,聚焦人造肉(培养肉)、精准发酵技术,开发替代蛋白食品。
而在AI方面,贝佐斯则青睐那些能将AI+物理深度结合的项目。
例如贝佐斯投了自动化实验室Periodic Labs,还是具身机器人公司Physical Intelligence,都致力于让AI在真实的物理环境和实验中发挥作用。
几天前,贝佐斯还出资创办了AI公司Project Prometheus,初创企业已获得62亿美元融资,聚焦物理人工智能。
总之,贝佐斯愿意为自己看好的公司长期、大额下注。
而此次投资Profluent,他看中的不仅仅是一家AI生物技术公司,更是AI变革生物学的未来,在这之上有望构建一个万亿级的产业机会。
产业资讯
医药魔方Info
2026-05-04
289
产业资讯
药融圈
2026-05-04
288
产业资讯
Medaverse
2026-05-04
290
热门资讯